Curiosii for ever!: Car repair manuals for everyone.

Power Steering Pressure Switch: Description and Operation


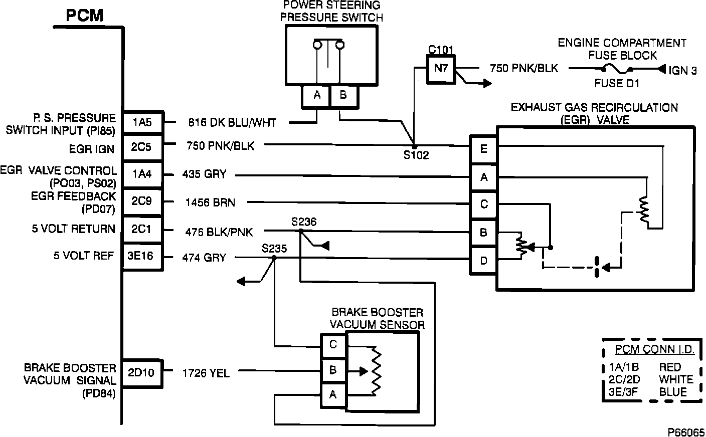
PCM Wiring:






PURPOSE
The PCM uses the switch status to extend the idle speed control motor during high power steering pressure loads to help maintain a stable idle.





OPERATION
The power steering pressure switch is normally closed and provides a battery voltage signal to the PCM with no power steering load. When a load is placed on the power steering, such as a full lock, the switch opens. Code P040 sets when vehicle speed is above 45 m.p.h. and the switch is open.



LOCATION
The power steering pressure switch is located on the power steering pressure hose between the power steering pressure pump and the rack and pinion gear.