Curiosii for ever!: Car repair manuals for everyone.

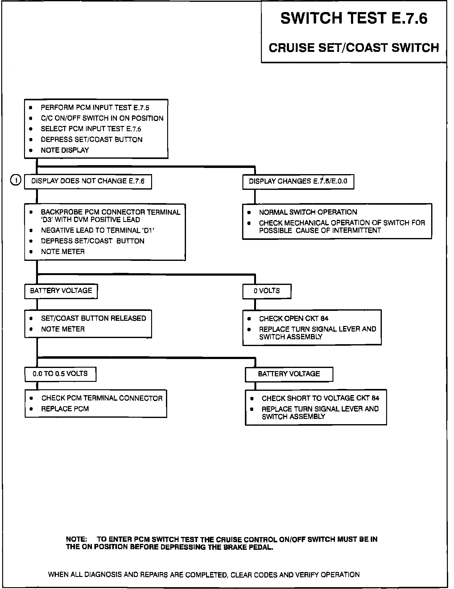
Input E.7.6 - Cruise Set/Coast Switch

Diagnostic Chart.:




Pictorial View:






DISPLAY CONFIGURATION:

After .7.0 is displayed on the Fuel Data Center (FDC), the PCM/ECM switch test can be initiated by depressing the brake pedal when the brake pedal has been depressed the FDC will display E.7.0. AT this time the HI and LO buttons on the Electronic Climate Control (ECC) panel can be used to select the specific switch test. When a specific test has been selected and that switch activated, the display will alternately display the code for that test and E.0.0 to confirm the switch is working.

TEST DESCRIPTION:

This test detects the close of the set-coast switch in the turn signal lever at terminal D8 of the PCM/ECM.

NOTE: The cruise switch must be on to perform this test. Switch test E.7.5 should be performed before this test to ensure power to the set-coast switch.