Curiosii for ever!: Car repair manuals for everyone.

Ignition System: Description and Operation

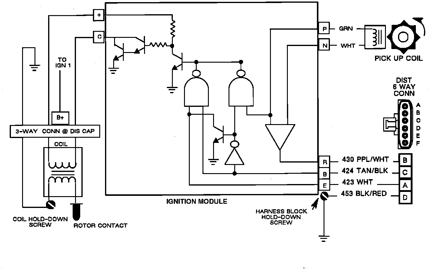
PFI HEI Circuit:






The Electronic Spark Timing (EST) system consists of an HEI module, ignition secondary, Electronic Control Module (ECM), and pick up coil. The distributor has four wires that connect the HEI module to the ECM. These circuits perform the following functions:

1. The HEI module is a switching device which can operate the primary circuit of the ignition coil, provide a square wave reference signal to the ECM, and switch circuits for the ECM to control the operation of the ignition coil primary circuit.

2. The ignition secondary consists of the ignition coil, rotor, distributor cap, plug wires, and spark plugs. These components supply the high voltage to fire the spark plugs.

3. The ECM is a microprocessor device that receives input from the HEI module, MAP sensor, and Coolant Temperature sensor and calculates an output signal to operate the ignition primary circuit.

4. The pick up coil is a device that generates an alternating current signal to determine crankshaft position.

5. The distributor reference high circuit 430 is a 5.0 volt square wave signal that originates at terminal pin R of the HEI module and is input at terminal D8 of the ECM. This signal provides crank shaft position to the ECM.

6. The EST circuit 423 is a 5.0 volt square wave signal that originates at terminal "C8" of the ECM and is input at terminal pin E of the HEI module. The circuit triggers the HEI module when the ECM is controlling spark timing. The ECM does not recognize what the actual timing is, but it does recognize timing when it receives a reference signal. It uses the reference as a base point, and advances or retards the spark from that reference. If the base timing is set incorrectly, the entire spark curve will be incorrect.

7. The bypass circuit 424 is a 5.0 volt signal that originates at ECM terminal "C7" and is input at the HEI module terminal pin B. This signal switches the HEI module from module control of the ignition coil primary to ECM control to the ignition coil primary.

8. The reference low circuit 453 is the ground circuit for the distributor reference signal. This is the low voltage reference for the distributor reference signal. High resistance or an open in this circuit will prevent the ECM from receiving a clean signal from the HEI module.

9. The cam position sensor circuit 633 is a 5.0 volt signal that originates at the cam sensor and provides the ECM with information to determine when the intake valve on the number one cylinder will open. The cam sensor is a hall effect type sensor. The ECM sequences the injectors in cylinder firing order based on the input from this sensor.