Curiosii for ever!: Car repair manuals for everyone.

- Powertrain/On-Board Diagnostic System Check





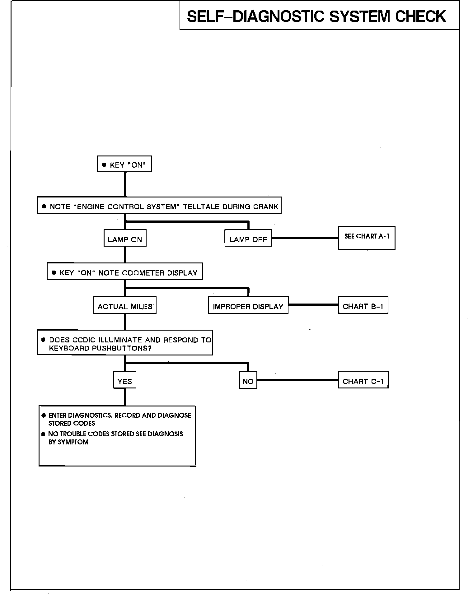
Self Diagnostic System Check:






DESCRIPTION:


NOTE: For referrals to any chart not included in DIAGNOSTIC CHARTS, refer to COMPUTERIZED ENGINE CONTROLS.



The SELF-DIAGNOSTIC CIRCUIT CHECK is an organized approach for identifying a problem caused by the on-car computer-controlled electronics. Understanding this chart and using it correctly will reduce diagnosis time and prevent the unnecessary replacement of parts. Refer to HOW TO ENTER DIAGNOSTIC MODE.


CLEARING TROUBLE CODES

PCM/ECM

To clear ECM/PCM trouble codes enter diagnostics. After the segment check and the codes are displayed, select the ECM/PCM system level by pressing the "HI" button, then press the "LO" button to select the "CLEAR CODES?" test type. When "CLEAR CODES?" is displayed, push the "HI" button and the PCM/ECM codes will be cleared.

BCM

To clear BCM trouble codes enter diagnostics. After the segment check and the codes are displayed, push the "LO" button to select the BCM system level, when "BCM?" is displayed, press the "HI" button, then press the "LO" button to select the "CLEAR CODES?" test type. When "CLEAR CODES?" is displayed then push the "HI" button and the BCM codes will be cleared.

NOTE: If ECM/PCM codes are cleared at any time, snapshot code information will be lost. On-board diagnostics cannot be used to clear SIR code 51, refer to TSB bulletin #91-I-20 12/90.