Curiosii for ever!
: Car repair manuals for everyone.
Home
>>
Cadillac
>>
1987
>>
Seville V8-252 4.1L
>>
Repair and Diagnosis
>>
Powertrain Management
>>
Computers and Control Systems
>>
Testing and Inspection
>>
Component Tests and General Diagnostics
>>
Input Switch Test Failure Diagnostic Tests
>>
Input EI78 - Power Steering Pressure
Input EI78 - Power Steering Pressure
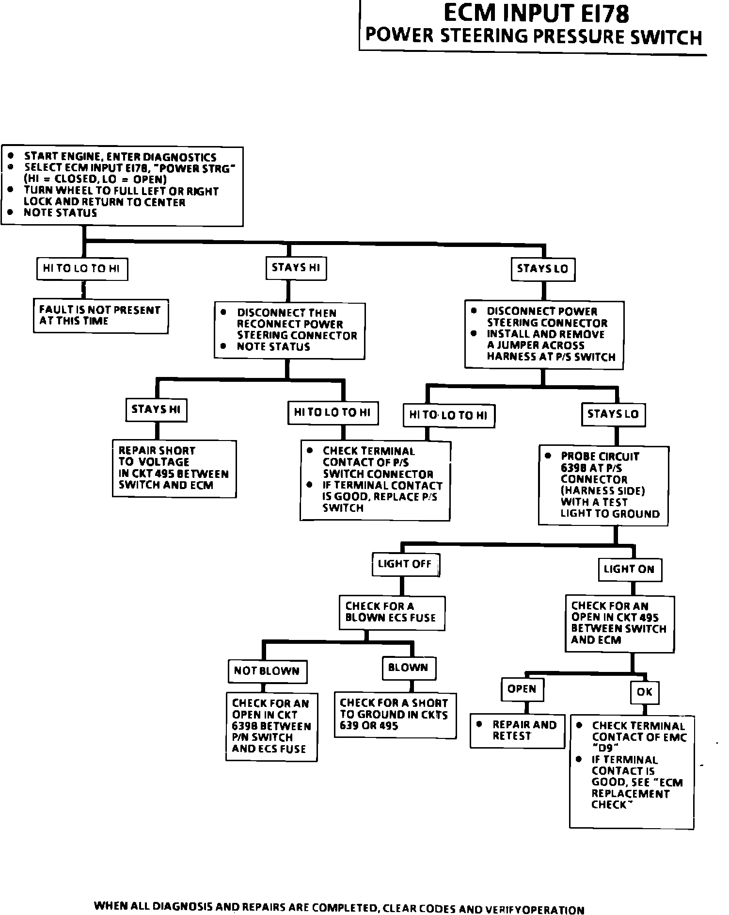
Fig. 64 ECM Input EI78 Diagnosis: