Curiosii for ever!
: Car repair manuals for everyone.
Home
>>
Cadillac
>>
1986
>>
Cimarron L4-121 2.0L
>>
Repair and Diagnosis
>>
Powertrain Management
>>
Diagrams
>>
Electrical Diagrams
>>
Fuel Control
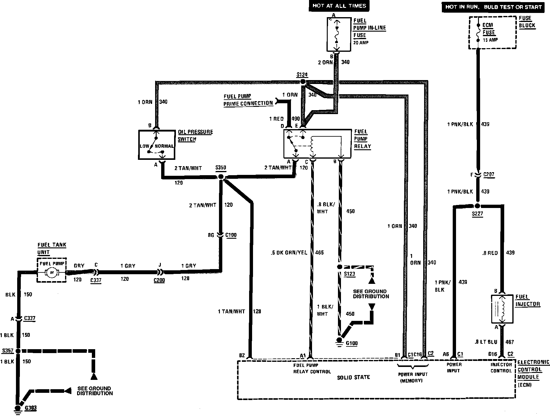
Fuel Control
Electronic Fuel Injection Wiring Circuit (Fuel Control):