Curiosii for ever!
: Car repair manuals for everyone.
Home
>>
Cadillac
>>
1984
>>
Seville V8-252 4.1L
>>
Repair and Diagnosis
>>
Power and Ground Distribution
>>
Diagrams
>>
Electrical Diagrams
>>
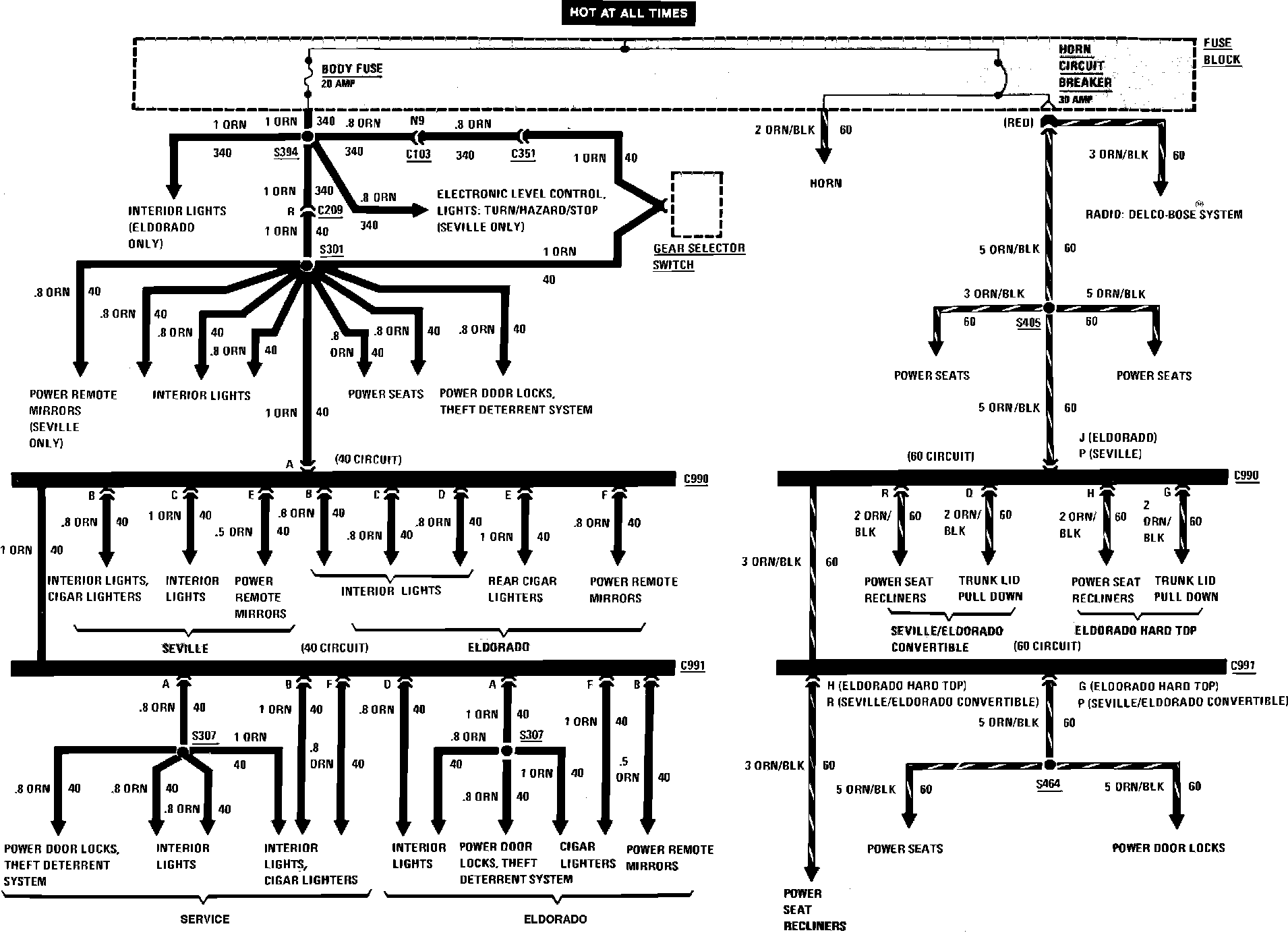
Power Distribution Junction Block
Power Distribution Junction Block
Power Distribution (Junction Block):