Curiosii for ever!: Car repair manuals for everyone.

Disassembled Views




Disassembled Views

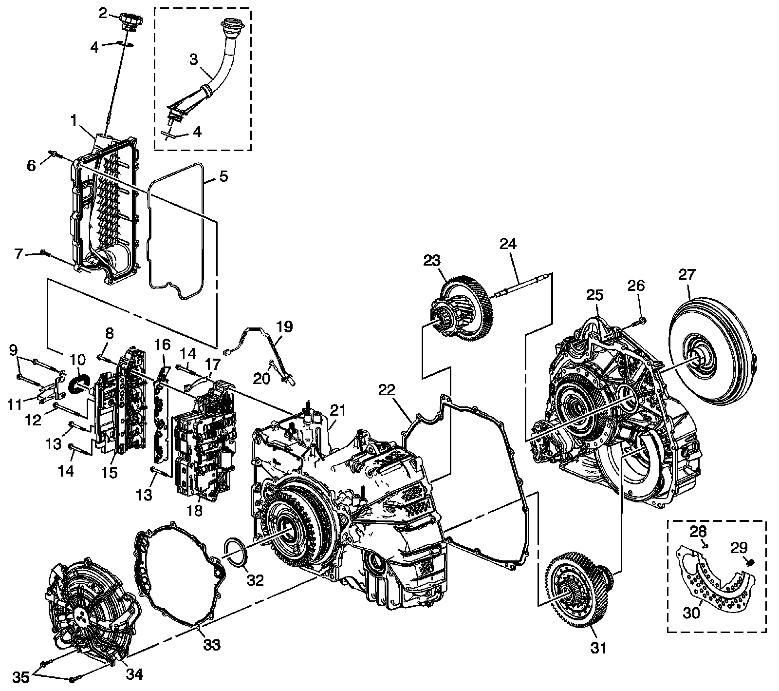
Case and Associated Parts




1 - Control Valve Body Cover Assembly
2 - Transmission Fluid Level Indicator Assembly
3 - Fluid Level Indicator Tube - Model Dependent
4 - Fluid Level Indicator Tube Seal - Model Dependent
5 - Control Valve Body Cover Assembly Gasket
6 - Control Valve Body Cover Stud
7 - Control Valve Body Cover Bolt
8 - Control Valve Body Bolt
9 - Control Valve Body Bolt
10 - Control Valve Body Cover Wiring Connector Hole Seal
11 - Control Solenoid Valve Spring
12 - Control Valve Body Bolt
13 - Control Valve Body Bolt
14 - Control Valve Body Bolt
15 - Control Solenoid (w/Body and TCM) Valve Assembly
16 - Control Solenoid (w/Body and TCM) Filter Plate Assembly
17 - Manual Shaft Detent Assembly
18 - Control Valve Body Assembly
19 - A/Trans Output Speed Sensor Assembly
20 - A/Trans Output Speed Sensor Bolt
21 - A/Trans Case Assembly
22 - Torque Converter Housing Outer Seal
23 - Front Differential Drive Pinion (w/Transfer Gear) Gear Assembly
24 - Front Differential Drive Pinion Gear Lube Tube
25 - Torque Converter and Support and A/Trans Fluid Pump Housing Assembly
26 - Torque Converter and Differential Housing Bolt
27 - Torque Converter Assembly
28 - Dust Cover Push Pin - Model Dependent
29 - Dust Cover Bolt - Model Dependent
30 - Dust Cover - Model Dependent
31 - Front Differential Carrier Assembly
32 - Input Shaft Thrust Bearing Assembly
33 - A/Trans Case Cover Gasket
34 - A/Trans Case Cover Assembly
35 - A/Trans Case Cover Assembly Bolt

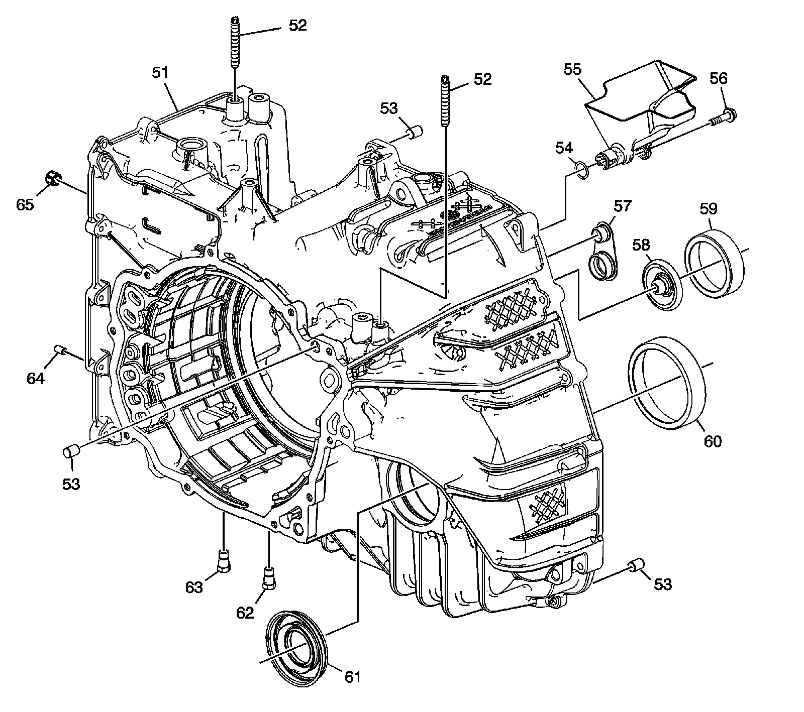
Transmission Case Assembly




51 - A/Trans Case Assembly
52 - Transmission Fluid Cooler Pipe Stud
53 - Transmission Case Cover Locator Pin
54 - A/Trans Fluid Trough O-Ring Seal
55 - A/Trans Fluid Trough Assembly
56 - A/Trans Fluid Trough Bolt
57 - A/Trans Pump Fluid Outlet Seal Assembly
58 - Front Differential Drive Pinion Gear Lube Dam
59 - Front Differential Drive Pinion Gear Bearing Cup
60 - Front Differential Carrier Bearing Cup
61 - Front Wheel Drive Shaft Oil Seal Assembly
62 - A/Trans Fluid Press Test Hole Plug
63 - A/Trans Fluid Level Hole Plug
64 - Control Valve Body Locator Pin
65 - 1-2-3-4 Clutch Fluid Passage Seal

Torque Converter, Support and Fluid Pump Housing Assembly




201 - A/Trans Fluid Filter Assembly
202 - Filter Neck Seal
203 - A/Trans Fluid Pump Assembly
204 - A/Trans Fluid Pump Bolt
205 - Front Differential Transfer Drive Gear Support Seal Assembly
206 - Front Differential Transfer Drive Gear Support Torque Converter Fluid Seal Assembly
207 - Front Differential Transfer Drive Gear Support Bolt
208 - Front Differential Transfer Drive Gear Support Assembly
209 - Front Differential Transfer Drive Gear Fluid Passage Tube Assembly
210 - Front Differential Transfer Drive Gear Fluid Passage Tube Bolt
211 - Front Differential Transfer Drive Gear Fluid Passage Tube Bolt
212 - Front Differential Transfer Drive Gear Support Fluid Passage Tube Gasket
213 - Front Differential Transfer Drive Gear Support Seal
214 - Drive Sprocket Thrust Washer
215 - Oil Pump Drive Link Driven Sprocket
216 - Oil Pump Drive Link Drive Sprocket
217 - Drive Link
218 - Drive Link Assembly
219 - Drive Sprocket Thrust Washer
220 - Drive Sprocket Thrust Washer
221 - Torque Converter and Differential Housing Assembly
222 - Front Differential Drive Pinion Gear Bearing Cup
223 - Front Differential Drive Pinion Gear Bearing Thrust Washer
224 - Front Differential Drive Pinion Gear Lube Dam
225 - Torque Converter Fluid Seal Assembly
226 - Front Wheel Drive Shaft Oil Seal Assembly
227 - Front Differential Bearing Thrust Washer
228 - Front Differential Carrier Bearing Cup
229 - Front Differential Carrier Baffle
230 - Front Differential Carrier Baffle Bolt

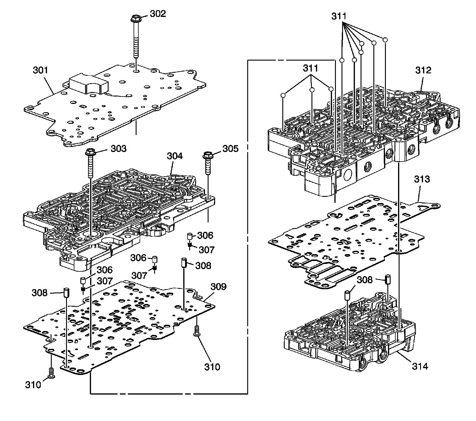
Control Valve Body Assembly




301 - Control Valve Channel Upper Plate Assembly
302 - Control Valve Body Bolt
303 - Control Valve Body Bolt
304 - Control Valve Channel Plate
305 - Control Valve Body Bolt
306 - Actuator Feed Accumulator Piston
307 - Actuator Feed Accumulator Spring
308 - Control Valve Body Locator Pin
309 - Control Valve Upper Body Spacer Plate Assembly
310 - Control Valve Body Spacer Plate Retainer
311 - Control Valve Body Ball Check Valve
312 - Control Valve Upper Body Assembly
313 - Control Valve Lower Body Spacer Plate Assembly
314 - Control Valve Lower Body

Upper Valve Body Assembly




325 - Low and Reverse and 4-5-6 Clutch Regulator Valve Spring
326 - Low and Reverse and 4-5-6 Clutch Regulator Valve
327 - Pressure Regulator Valve Bore Plug
328 - Torque Converter Clutch Valve Spring Retainer
329 - Torque Converter Clutch Regulator Apply Valve Spring
330 - Torque Converter Clutch Regulator Apply Valve
331 - Torque Converter Clutch Regulator Apply Shuttle Valve
332 - 2-6 Clutch Regulator Valve Spring
333 - 2-6 Clutch Regulator Valve
334 - 2-6 Clutch Regulator Valve Gain Valve
335 - 3-5-Reverse Clutch Regulator Valve Spring
336 - 3-5-Reverse Clutch Regulator Valve
337 - Pressure Regulator Valve
338 - Pressure Regulator Valve Spring
339 - Pressure Regulator Valve Bore Plug Retainer
340 - Isolator Valve
341 - Isolator Valve Spring
342 - Torque Converter Clutch Control Valve
343 - Torque Converter Clutch Control Valve Spring
344 - Clutch Select Solenoid Valve #3 Spring
345 - Clutch Select Solenoid #3 Valve
346 - Clutch Select Solenoid Valve #2 Spring
347 - Clutch Select Solenoid #2 Valve
348 - Manual Valve
349 - Control Valve Upper Body

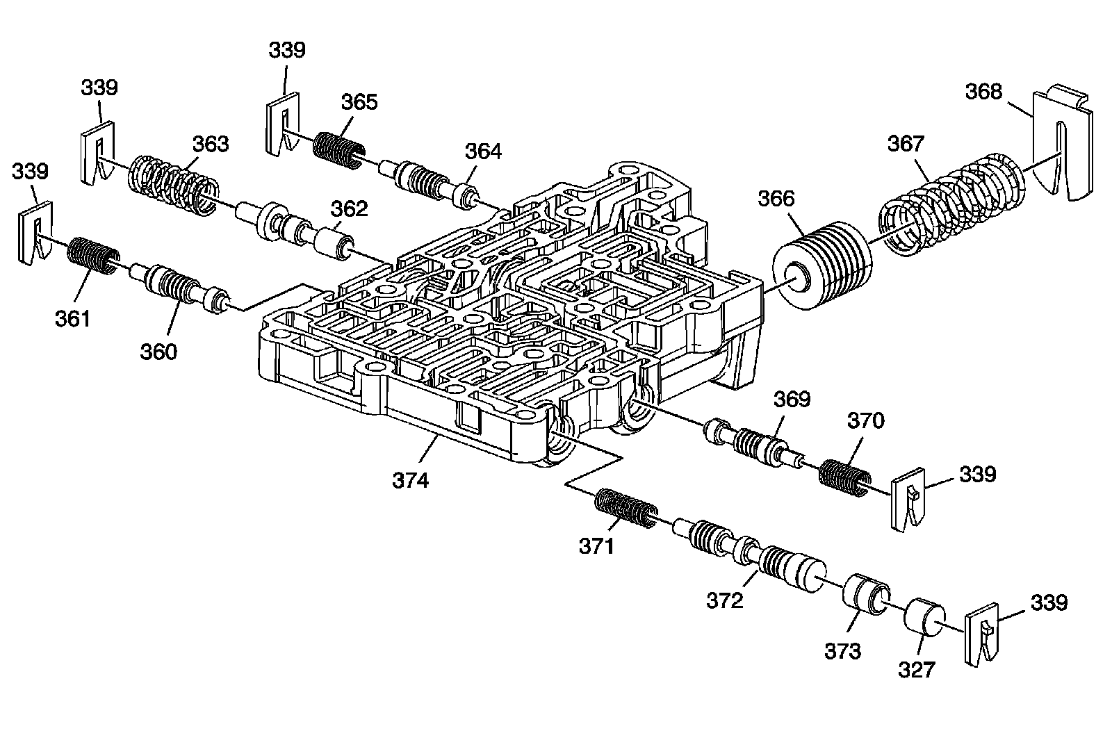
Lower Valve Body Assembly




327 - 1-2-3-4 Clutch Regulator Valve Bore Plug
339 - Actuator Feed Limit Valve Spring Retainer
360 - 4-5-6 Clutch Boost Valve
361 - 4-5-6 Clutch Boost Valve Spring
362 - Actuator Feed Limit Valve
363 - Actuator Feed Limit Valve Spring
364 - 3-5-Reverse Clutch Boost Valve
365 - 3-5-Reverse Clutch Boost Valve Spring
366 - 4-5-6 Clutch Accumulator Piston
367 - 4-5-6 Clutch Accumulator Piston Spring
368 - 4-5-6 Clutch Accumulator Piston Retainer
369 - 1-2-3-4 Clutch Boost Valve
370 - 1-2-3-4 Clutch Boost Valve Spring
371 - 1-2-3-4 Clutch Regulator Valve Spring
372 - 1-2-3-4 Clutch Regulator Valve
373 - Default Override 1-2-3-4 Clutch Valve
374 - Control Valve Lower Body

A/Trans Case Cover, 2-6 and Low Reverse Pistons




400 - A/Trans Input Speed Sensor Assembly
401 - A/Trans Input Speed Sensor Bolt
402 - ISS O-Ring Seal
403 - A/Trans Case Cover Assembly
404 - 3-5-Reverse and 4-5-6 Clutch Fluid Seal Ring
405 - 2-6 Clutch Piston
406 - 2-6 Clutch Spring Assembly
407 - 2-6 Clutch Spring Retainer Ring
408 - Low and Reverse Clutch Piston Assembly
409 - Low and Reverse Clutch Spring
410 - Low and Reverse Clutch Spring Retainer Ring

3-5 Reverse Clutch Assembly




415 - A/Trans Input Shaft Speed Sensor Reluctor Ring Retainer Ring
416 - A/Trans Input Shaft Speed Sensor Reluctor Wheel
417 - 3-5-Reverse Clutch Piston
418 - 3-5-Reverse Clutch Spring
419 - 3-5-Reverse Clutch Piston Inner Seal
420 - 3-5-Reverse Clutch Piston Inner Seal
421 - 3-5-Reverse Clutch Piston Dam Seal
422 - 3-5-Reverse and 4-5-6 Clutch Housing Assembly
423 - 3-5-Reverse Clutch (Waved) Plate
424 - 3-5-Reverse Clutch Plate
425 - 3-5-Reverse Clutch (w/Friction Material) Plate Assembly
426 - 3-5-Reverse Clutch Backing Plate
427 - 3-5-Reverse Clutch Backing Plate Retainer Ring

4-5-6 Clutch Assembly




422 - 3-5-Reverse and 4-5-6 Clutch Housing Assembly
430 - 4-5-6 Clutch Piston Inner Seal
431 - 4-5-6 Clutch Piston Outer Seal
432 - 4-5-6 Clutch Piston Outer Seal
433 - 4-5-6 Clutch Piston
434 - 4-5-6 Clutch Spring
435 - 4-5-6 Clutch Piston Fluid Dam
436 - 4-5-6 Clutch Dam Retainer Ring
437 - 4-5-6 Clutch Hub Thrust Bearing Assembly
438 - Reaction Carrier Hub Assembly
439 - 4-5-6 Clutch Plate
440 - 4-5-6 Clutch (w/Friction Material) Plate Assembly
441 - 4-5-6 Clutch Backing Plate
442 - 4-5-6 Clutch Backing Plate Retainer Ring

2-6, Low and Reverse and 1-2-3-4 Clutch Plate Assemblies




445 - 2-6 Clutch Cushion Spring
446 - 2-6 Clutch Plate
447 - 2-6 Clutch (w/Friction Material) Plate Assembly
448 - 2-6 Clutch Backing Plate
449 - Low and Reverse Clutch Apply Plate
450 - Low and Reverse Clutch Cushion (Waved) Spring
451 - Low and Reverse Clutch (w/Friction Material) Plate Assembly
452 - Low and Reverse Clutch Plate
453 - Low and Reverse Clutch Backing Plate
454 - Low and Reverse Clutch Retainer Ring
455 - Low and Reverse Clutch Assembly (OWC)
456 - 1-2-3-4 Clutch (w/Friction Material) Plate Assembly
457 - 1-2-3-4 Clutch Plate
458 - 1-2-3-4 Clutch (Waved) Plate
459 - 1-2-3-4 Clutch Spring Retainer Ring
460 - 1-2-3-4 Clutch Spring
461 - 1-2-3-4 Clutch Piston
449 - Low and Reverse Clutch Apply Plate

Input, Output and Reaction Gearsets




465 - 2-6 Clutch Hub Thrust Bearing
466 - Reaction Sun Gear Assembly
467 - Reaction Carrier Assembly
468 - Input Carrier Thrust Bearing Assembly
469 - Input Sun Gear Thrust Bearing Assembly
470 - Input Carrier Assembly
471 - Input Sun Gear
472 - Output Carrier Thrust Bearing Assembly
473 - Output Carrier Thrust Bearing Assembly
474 - Output Carrier Assembly
475 - Output Sun Gear Assembly
476 - Front Differential Transfer Drive Gear Input Hub Bearing Assembly
477 - Output Carrier Transfer Drive Gear Hub Assembly
478 - Input Internal Gear
479 - Input Internal Gear Retaining Ring
482 - Reaction Internal Gear Retaining Ring
483 - Reaction Carrier Internal Gear

Front Differential Transfer Drive Gear Assembly




480 - Front Differential Drive Pinion Gear Bearing Assembly
481 - Front Differential Drive Pinion (w/Transfer Gear) Gear Assembly

Front Differential Carrier Assembly




485 - Front Differential Carrier Bearing Assembly
486 - Front Differential Carrier Assembly
487 - Front Differential Carrier Bearing Assembly
488 - Front Differential Carrier Thrust Washer
489 - Front Differential Pinion Gear
490 - Front Differential Pinion Gear Shaft Retainer
491 - Front Differential Pinion Gear Shaft
492 - Front Differential Side Gear Thrust Washer
493 - Front Differential Side Gear

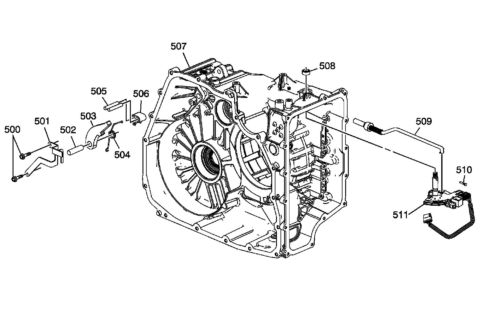
Park System Components




500 - Park Pawl Actuator Bracket Bolt
501 - Park Pawl Actuator Bracket
502 - Park Pawl Shaft
503 - Park Pawl
504 - Park Pawl Spring
505 - Park Pawl Actuator Guide Pin
506 - Park Pawl Actuator Guide
507 - A/Trans Case Assembly
508 - Manual Shift Shaft Seal
509 - Park Pawl Actuator Assembly
510 - Manual Shift Shaft Pin
511 - Manual Shift Detent (w/Shaft Position Switch) Lever Assembly