Curiosii for ever!: Car repair manuals for everyone.

Passenger Compartment/Roof Component Views




Passenger Compartment/Roof Component Views

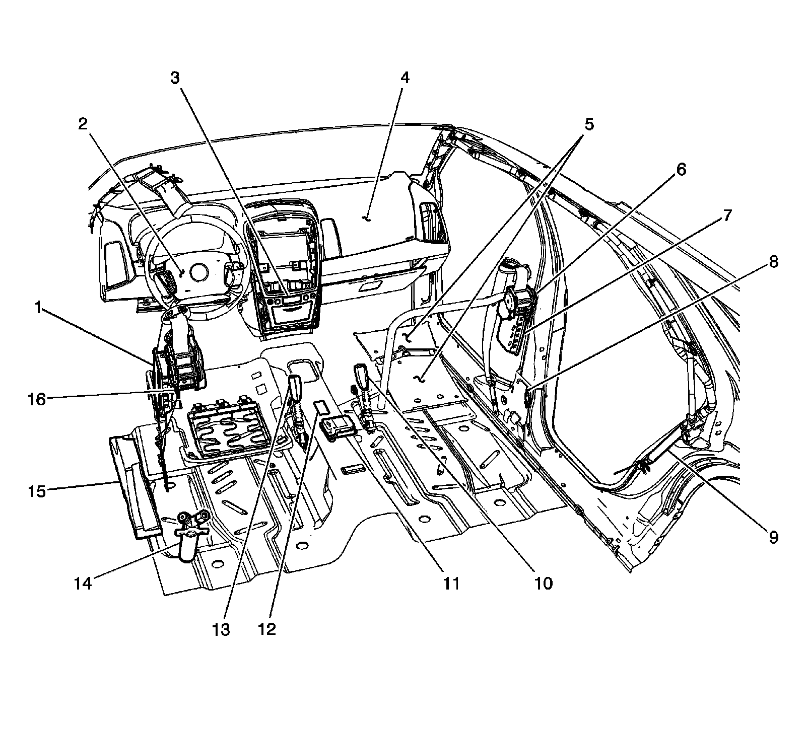
Passenger Compartment SIR Components (LHD)




1 - Inflatable Restraint Side Impact Module - Left
2 - Inflatable Restraint Steering Wheel Module
3 - Inflatable Restraint I/P Module Indicator
4 - Inflatable Restraint I/P Module
5 - Inflatable Restraint Front Passenger Presence System (PPS) Sensor
6 - Seat Belt Pretensioner - Passenger
7 - Inflatable Restraint Side Impact Module - Right
8 - Inflatable Restraint Side Impact Sensor (SIS) - Right
9 - Inflatable Restraint Roof Rail Module - Right Rear (AY0)
10 - Seat Belt Switch - Passenger
11 - Inflatable Restraint Sensing and Diagnostic Module (SDM)
12 - Inflatable Restraint Vehicle Rollover Sensor
13 - Seat Belt Switch - Driver
14 - Inflatable Restraint Roof Rail Module - Left Rear (AY0)
15 - Inflatable Restraint Side Impact Sensor (SIS) - Left
16 - Seat Belt Pretensioner - Driver

Passenger Compartment SIR Components (RHD)




1 - Inflatable Restraint I/P Module
2 - Inflatable Restraint I/P Module Indicator
3 - Inflatable Restraint Steering Wheel Module
4 - Seat Belt Switch - Driver
5 - Seat Belt Pretensioner - Driver
6 - Inflatable Restraint Side Impact Module - Right
7 - Inflatable Restraint Side Impact Sensor (SIS) - Right
8 - Inflatable Restraint Roof Rail Module - Right Rear (AY0)
9 - Inflatable Restraint Sensing and Diagnostic Module (SDM)
10 - Inflatable Restraint Vehicle Rollover Sensor
11 - Seat Belt Switch - Passenger
12 - Inflatable Restraint Roof Rail Module - Left Rear (AY0)
13 - Inflatable Restraint Side Impact Sensor (SIS) - Left
14 - Inflatable Restraint Front Passenger Presence System (PPS) Sensor
15 - Inflatable Restraint Side Impact Module - Left
16 - Seat Belt Pretensioner - Passenger