Memory Positioning Switch: Locations
Door Component Views
Driver Door Components 2 of 3 (LHD)
1 - Driver Door
2 - Heated Seat Switch - Driver (KA1)
3 - Memory Seat Adjuster Switch - Driver (A45)
4 - Outside Rearview Mirror Switch
5 - Door Control Module - Driver
6 - Window Switch - Driver
7 - Window Lockout Switch
8 - Door Lock/Unlock Switch
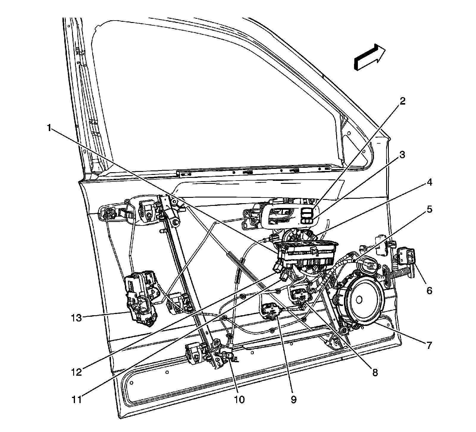
Driver Door Components 3 of 3 (LHD)
1 - Door Control Module - Driver
2 - Heated Seat Switch - Driver (KA1)
3 - Memory Seat Adjuster Switch - Driver (A45)
4 - Window Motor - Driver
5 - J501
6 - X500
7 - Speaker - Left Front
8 - X501
9 - X502
10 - Courtesy Lamp - Left Front Door
11 - Outside Rearview Mirror - Driver X1
12 - Outside Rearview Mirror - Driver X2
13 - Door Latch - Driver
Driver Door Components 1 of 2 (RHD)
1 - Outside Rearview Mirror - Driver
2 - Courtesy Lamp - Right Front Door
3 - Door Control Module - Driver
4 - Door Lock Switch - Driver
5 - Window Lockout Switch
6 - Window Switch - Driver
7 - Speaker - Right Front
8 - Outside Rearview Mirror Switch
9 - Memory Seat Adjuster Switch - Driver (A45)
10 - Heated Seat Switch - Driver