Curiosii for ever!
: Car repair manuals for everyone.
Home
>>
Cadillac Truck
>>
2008
>>
SRX RWD V8-4.6L
>>
Repair and Diagnosis
>>
Diagrams
>>
Electrical Diagrams
>>
Powertrain Management
>>
Computers and Control Systems
>>
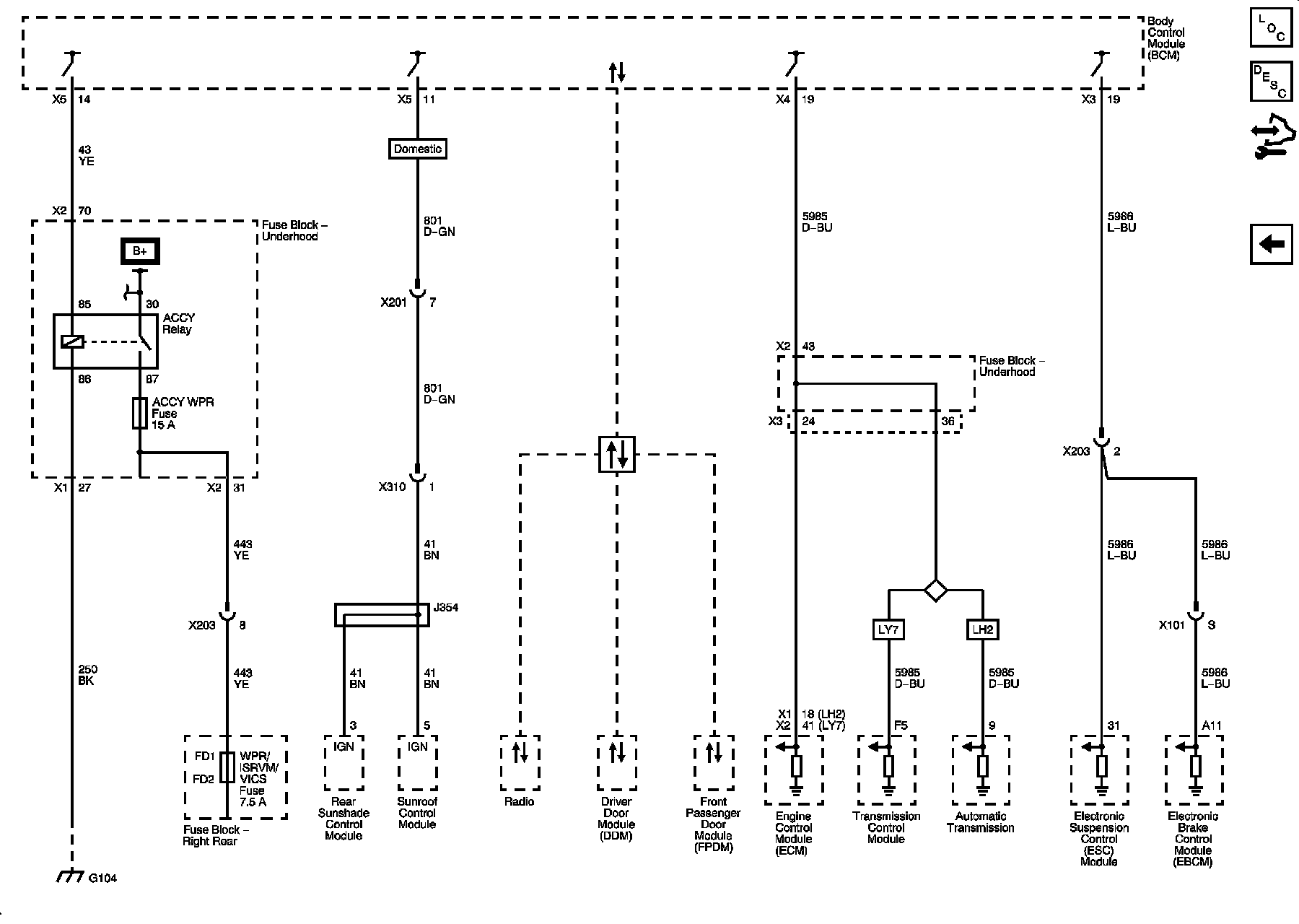
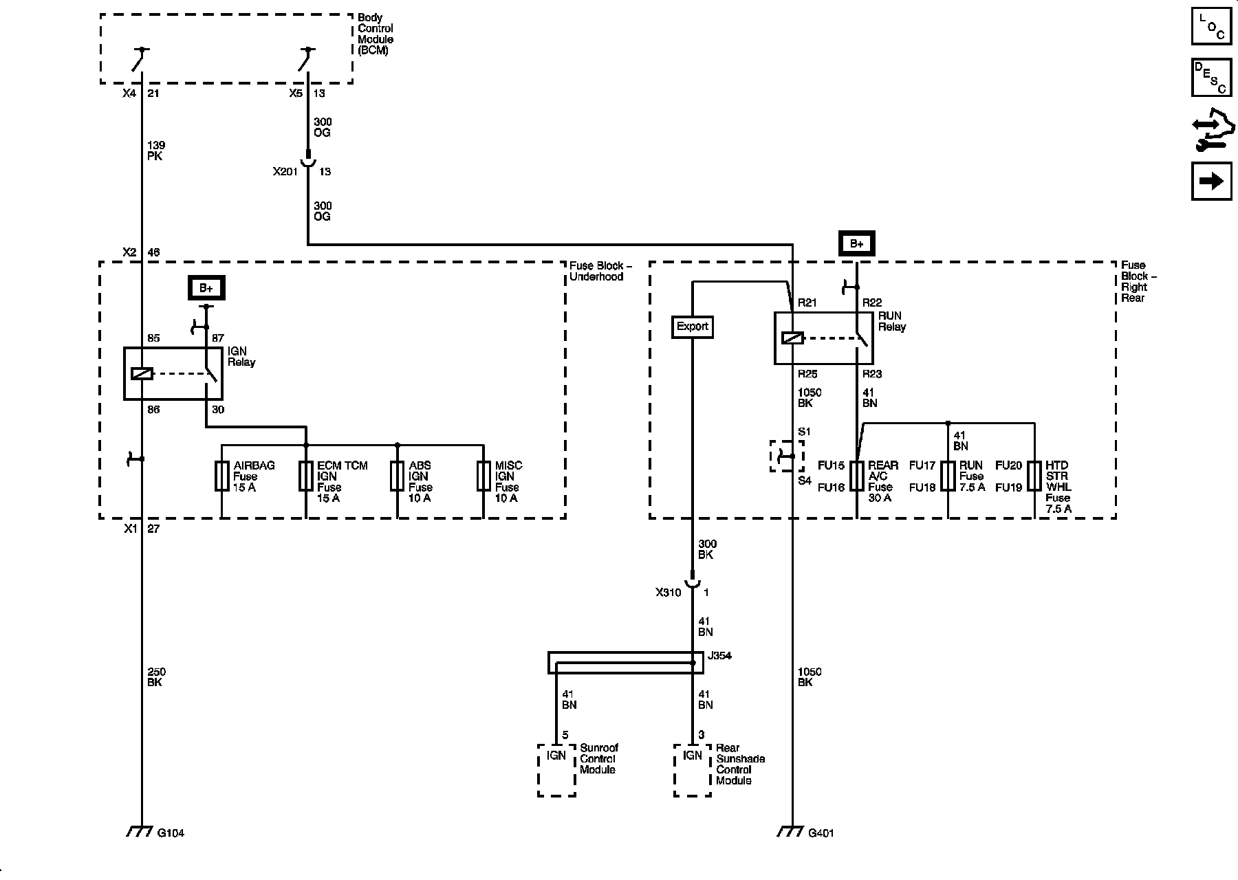
Body Control Module
Body Control Module
Power Moding Schematics
Ignition Power Modes - RUN
Power Modes - ACCY and RAP