Curiosii for ever!: Car repair manuals for everyone.

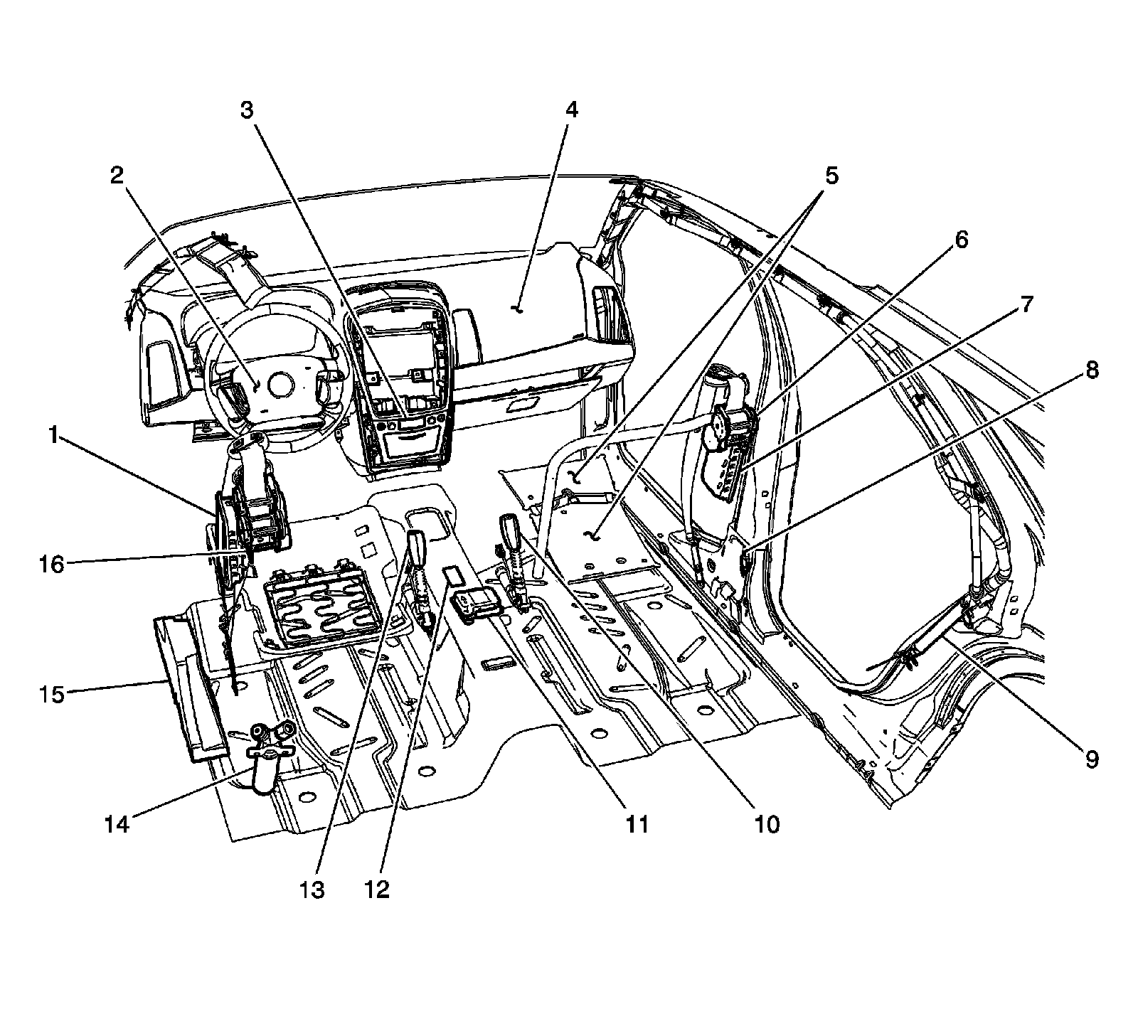
SIR Component Views (LHD)



SIR Component Views (LHD)

SIR Components




1 - Inflatable Restraint Side Impact Module - Left
2 - Inflatable Restraint Steering Wheel Module
3 - Inflatable Restraint I/P Module Indicator
4 - Inflatable Restraint I/P Module
5 - Inflatable Restraint Front Passenger Presence System (PPS) Sensor
6 - Seat Belt Retractor - Right
7 - Inflatable Restraint Side Impact Module - Right
8 - Inflatable Restraint Side Impact Sensing Module (SISM) - Right
9 - Inflatable Restraint Roof Rail Module - Right (AY0)
10 - Seat Belt Switch - Right
11 - Inflatable Restraint Sensing and Diagnostic Module (SDM)
12 - Rollover Sensor
13 - Seat Belt Switch - Left
14 - Inflatable Restraint Roof Rail Module - Left (AY0)
15 - Inflatable Restraint Side Impact Sensing Module (SISM) - Left
16 - Seat Belt Retractor - Left


Right Lower B-Pillar




1 - Inflatable Restraint Side Impact Sensing Module (SISM) - Right, Left Similar

Underneath Floor Console




1 - Inner Side Frame-RH
2 - Console Arm Rest
3 - Inflatable Restraint Sensing and Diagnostic Module (SDM)
4 - Rollover Sensor