Curiosii for ever!: Car repair manuals for everyone.

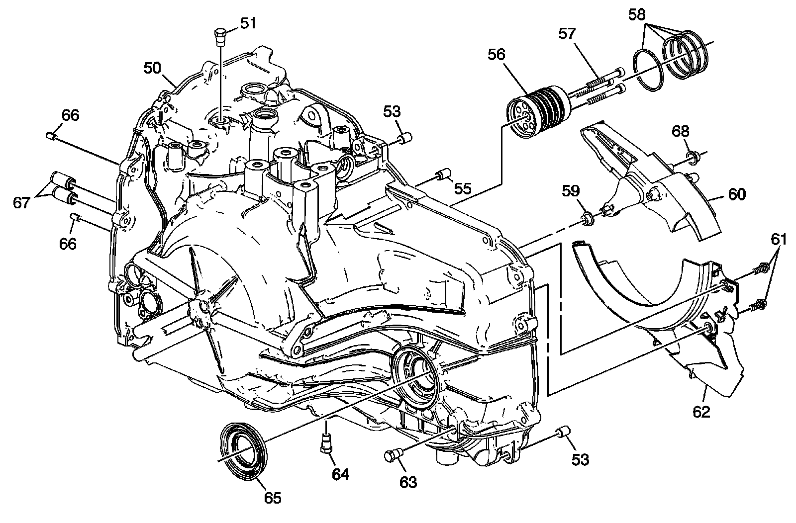
Transmission Case Assembly




Disassembled Views (6T40/45)

Transmission Case Assembly




50 - A/Trans Case Assembly
51 - A/Trans Fluid Pressure Test Hole Plug
53 - Transmission Case Cover Locator Pin
55 - A/Trans Fluid Check Ball
56 - Input Shaft Support
57 - Input Shaft Support Bolt
58 - 3-5-Reverse and 4-5-6 Clutch Fluid Seal Ring
59 - Drive Link Lube Fluid Seal
60 - Drive Link Lube Scoop
61 - Front Differential Carrier Baffle Bolt
62 - Front Differential Carrier Baffle
63 - Oil Level Plug
64 - Drain Plug
65 - Drive Shaft Oil Seal Assembly
66 - Control Valve Body Locator Pin
67 - 1-2-3-4 and Low Reverse Clutch Fluid Passage Seal
68 - Drive Link Lube Fluid Seal