Curiosii for ever!: Car repair manuals for everyone.

Steering Column Views



Harness Routing Views

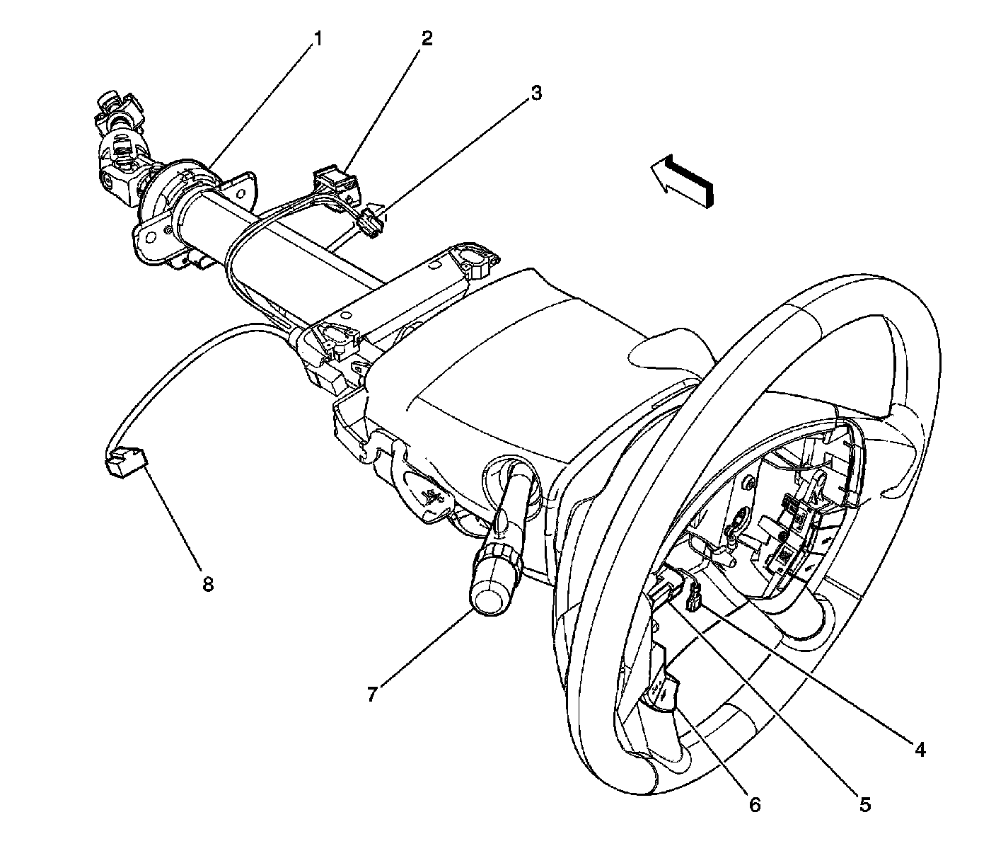
Steering Column




1 - Steering Angle Sensor
2 - C201
3 - A/T Shiftlock Solenoid Connector
4 - Horn Switch Connector
5 - C277
6 - Steering Wheel Controls
7 - Multifunction Accessory Switch
8 - Body Control Module (BCM) Connector