Curiosii for ever!: Car repair manuals for everyone.

Air Injection Check Valve: Service and Repair



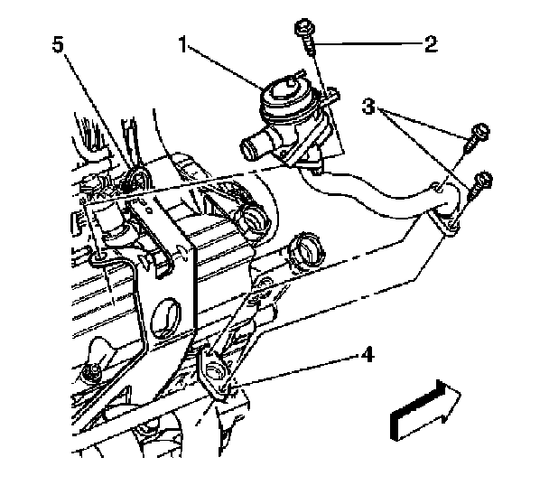
SECONDARY AIR INJECTION (AIR) SHUT-OFF VALVE REPLACEMENT

REMOVAL PROCEDURE




1. Reposition the pinch clamp (1) from the valve end of the hose.
2. Disconnect the vacuum line from the valve.




3. Remove the secondary air injection (AIR) pipe fasteners (3).
4. Remove the fastener (2) that secures the valve (1) to the bracket (5).
5. Remove the valve and pipe assembly (1) from the vehicle.

INSTALLATION PROCEDURE
1. Install the valve and pipe assembly to the AIR hose.




2. Install the fastener (2) that retains the valve (1) to the bracket (5).

NOTE: Refer to Fastener Notice in Service Precautions.

Tighten the mounting bolt to 9 N.m (80 lb in).

3. Install the AIR pipe fasteners.

Tighten the mounting bolts to 9 N.m (80 lb in).




4. Install the pinch clamp (1) back into position.
5. Connect the vacuum line to the combination valve.