Curiosii for ever!: Car repair manuals for everyone.

Fuel System Diagnosis






Fuel Metering System

Some failures of this system will result in an Engine Cranks But Will Not Run symptom. If this condition exists, Refer to Engine Cranks but Does Not Run. This will determine if the problem is caused by the ignition system, the PCM, or the fuel pump electrical circuit. Symptom Related Diagnostic Procedures

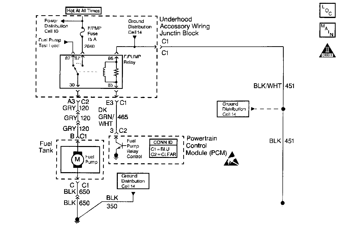
If there is a fuel delivery problem, Refer to Fuel System Pressure Test. Fuel System Pressure Test This diagnoses the fuel injectors, the fuel pressure regulator, and the fuel pump. If a malfunction occurs in the fuel metering system, it usually results in either a rich HO2S signal or lean HO2S signal. This condition is indicated by the HO2S voltage, causing the PCM to change the fuel calculation (fuel injector pulse width) based on the HO2S reading. Changes made to the fuel calculation will be indicated by a change in the long term fuel trim values which can be monitored with a scan tool. Ideal long term fuel trim values are around 0%; for a lean HO2S signal, the PCM will add fuel, resulting in a fuel trim value above 0% and for a rich HO2S signal the PCM will take away fuel, resulting in a fuel trim value below 0%. Some variations in fuel trim values are normal due to power train design. If the fuel trim values are excessively greater or lower then 0% Refer to DTC P0171 Fuel Trim System Lean or DTC P0172 Fuel Trim System Rich. P0171 P0172

Idle Air Control Valve

The scan tool displays IAC pintle position in counts. "0" counts indicates the PCM is commanding the IAC pintle to be driven all the way into a fully seated position. This is usually caused by a vacuum leak. The higher the number of counts, the more air is being commanded to bypass the IAC pintle. Refer to Idle Air Control System Diagnosis in order to diagnose the IAC system. Refer to Rough, Unstable, or Incorrect Idle, Stalling in Symptoms section for other possible causes of idle problems. Component Tests and General Diagnostics Rough, Unstable, or Incorrect Idle and Stalling

Fuel System Pressure Test

A fuel system pressure test is part of several of the diagnostic charts and symptom checks. To perform this test, refer to Fuel System Pressure Test. Fuel System Pressure Test