Curiosii for ever!: Car repair manuals for everyone.

Knock Sensor: Testing and Inspection

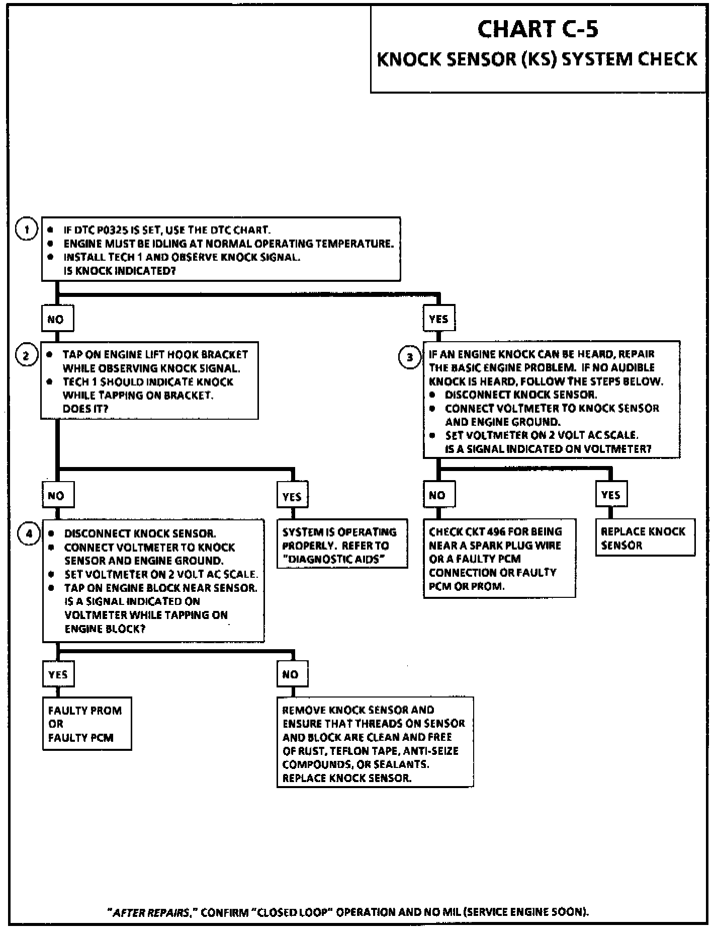
Chart C-5, Knock Sensor (KS) System Check:




Knock Sensor Circuit Schematic:






CIRCUIT DESCRIPTION
The knock sensor is used to detect engine detonation and allow the PCM to retard the ignition control timing based on the signal being received. The circuitry within the knock sensor causes the PCM supplied 5 volts signal to be pulled down so that under a no knock condition CKT 496 measures about 2.5 volts. The knock sensor produces an AC signal which rides on the 2.5 volts DC voltage. The amplitude and frequency are dependent upon the knock level.

The PROM used with this engine contains the functions which were part of the remotely mounted ESC modules used on past GM vehicles. When knock is being detected, the knock sensor portion of the PROM sends a signal to other parts of the PCM which retards the spark timing to reduce detonation.

TEST DESCRIPTION
Number(s) below refer to circled number(s) on the diagnostic chart.
1. With engine idling, there should not be a knock signal present at the PCM because detonation is not likely under a no load condition.
2. Tapping on the engine lift hook should simulate a knock signal and determine if the sensor is capable of detecting detonation. If no knock is detected, try tapping on engine block closer to sensor before replacing sensor.
3. If the engine has an internal problem which is creating a knock, the knock sensor may be responding to the internal failure.
4. This test determines if the knock sensor is faulty or if the knock sensor portion of the PROM is faulty. If it is determined that the PROM is faulty, be sure that it is properly installed and latched into place. If not properly installed, repair and retest.

DIAGNOSTIC AIDS
^ While observing knock signal on the Tech-1, there should be an indication that knock is present when detonation can be heard. Detonation is most likely to occur under high engine load conditions.
^ If the Knock Sensor CKT 496 wiring is routed too close to secondary ignition wires, it may induce a voltage and cause a false knock signal.
^ Refer to "DIAGNOSIS BY SYMPTOM/DETONATION, SPARK KNOCK, PINGS". Detonation/Spark Knock/Pings


NOTE: With traction control active, the PCM may retard spark. This would be seen on a Tech-1 as a knock retard value greater than zero during a traction control active situation.