Curiosii for ever!: Car repair manuals for everyone.

Air Injection: Description and Operation

Secondary Air Injection Components:




Air Injection Control:







PURPOSE
These systems are used to reduce Carbon Monoxide (CO), Hydrocarbon (HC) and Oxides of Nitrogen (NOx) emissions. They also heat up the catalytic converter quickly on engine start-up so conversion of exhaust gases will start quickly.


OPERATION
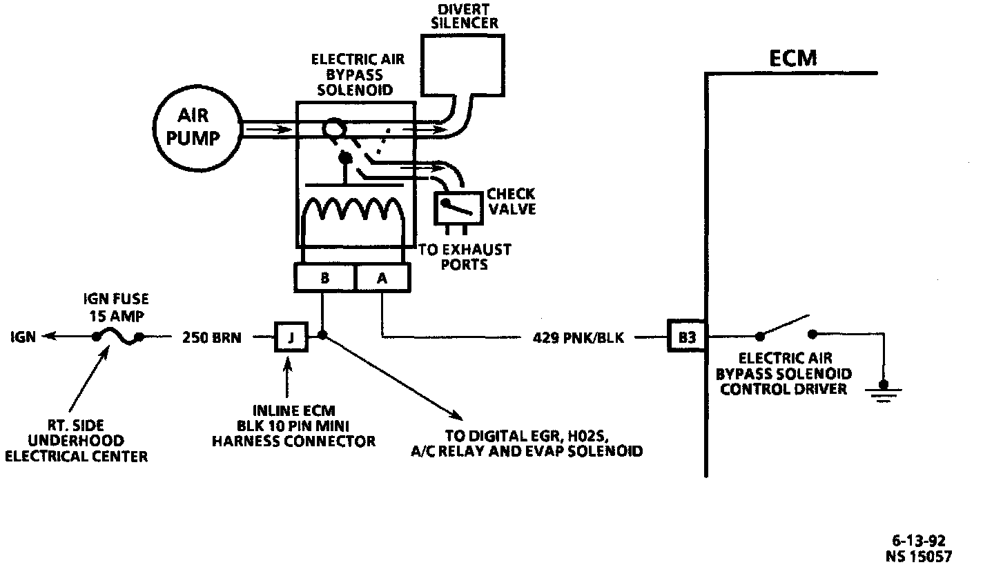
The system includes:

^ Air Pump: The air pump is driven by a belt on the front of the engine and supplies the air to the system. Intake air passes through a centrifugal filter fan at the front of the pump; where foreign materials are separated from the air by centrifugal force.

^ Electric Control Valve: Air flows from the pump through an ECM controlled valve (called a secondary air injection system electric air control valve) through a check valve to the exhaust ports or to atmosphere.

^ Check Valve: The check valve prevents back flow of exhaust into the pump in the event of an exhaust backfire or pump drive belt failure.

^ Necessary plumbing.


RESULTS OF INCORRECT OPERATION
If no air (oxygen) flow enters the exhaust stream at the exhaust ports, HC and CO emission levels will be too high.

Air flowing to the exhaust ports at all times could cause a rich ECM command and increased temperature of the converter. This may also cause a DTC 44 due to oxygen being pumped passed the heated oxygen sensor. There should be no air going to the exhaust ports while operating in the "Closed Loop" mode.