Curiosii for ever!
: Car repair manuals for everyone.
Home
>>
Buick
>>
1992
>>
Park Avenue Ultra V6-3.8L SC VIN 1
>>
Repair and Diagnosis
>>
Lighting and Horns
>>
Testing and Inspection
>>
Component Tests and General Diagnostics
>>
Component Diagnostic Tests - Lamp Monitor
>>
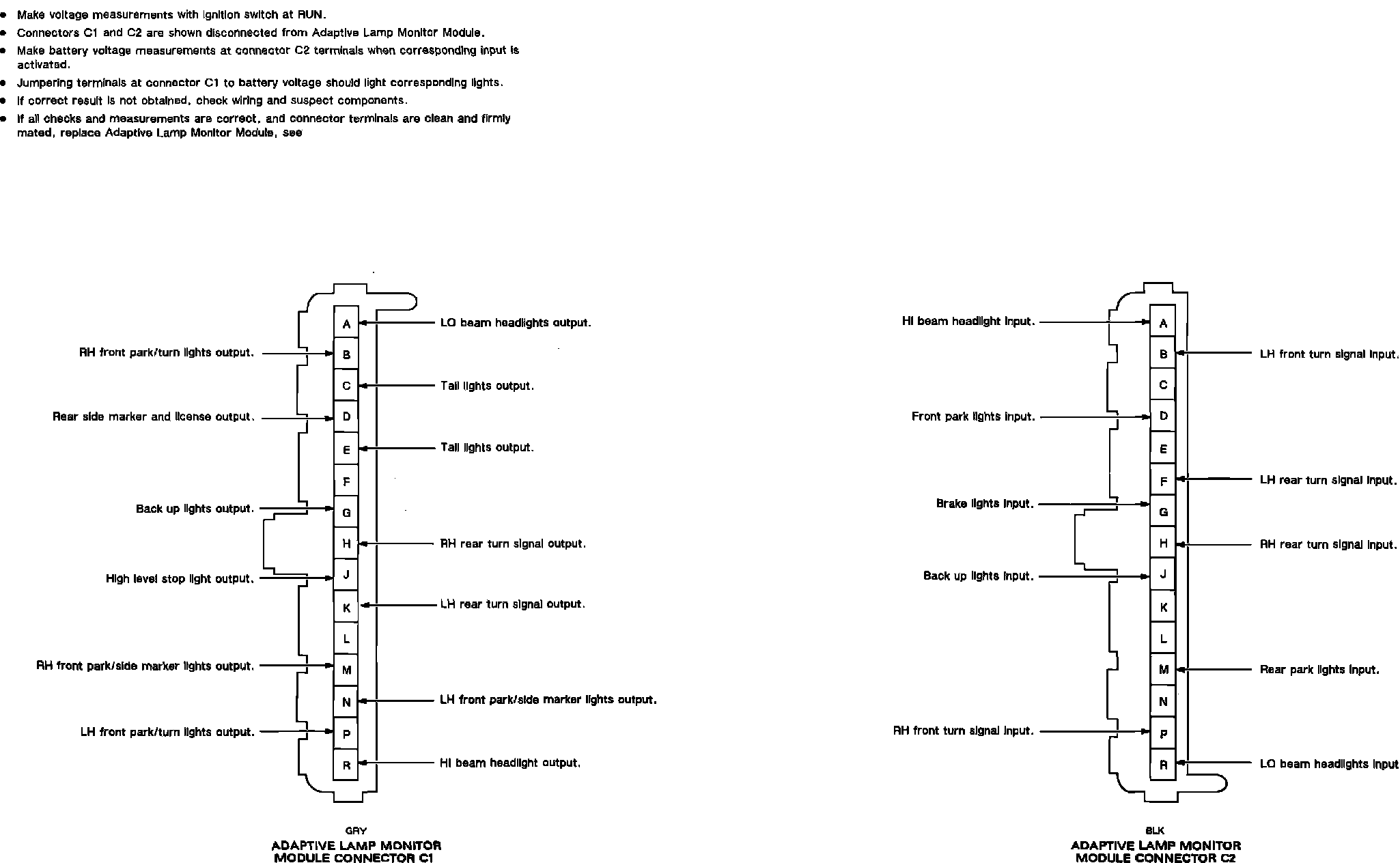
Test A: Adaptive Lamp Monitor Module Input/Output Test
Test A: Adaptive Lamp Monitor Module Input/Output Test
�JSjTest A: Adaptive Lamp Monitor Module Input/Output Test: