Curiosii for ever!: Car repair manuals for everyone.

Wiper and Washer Systems: Testing and Inspection

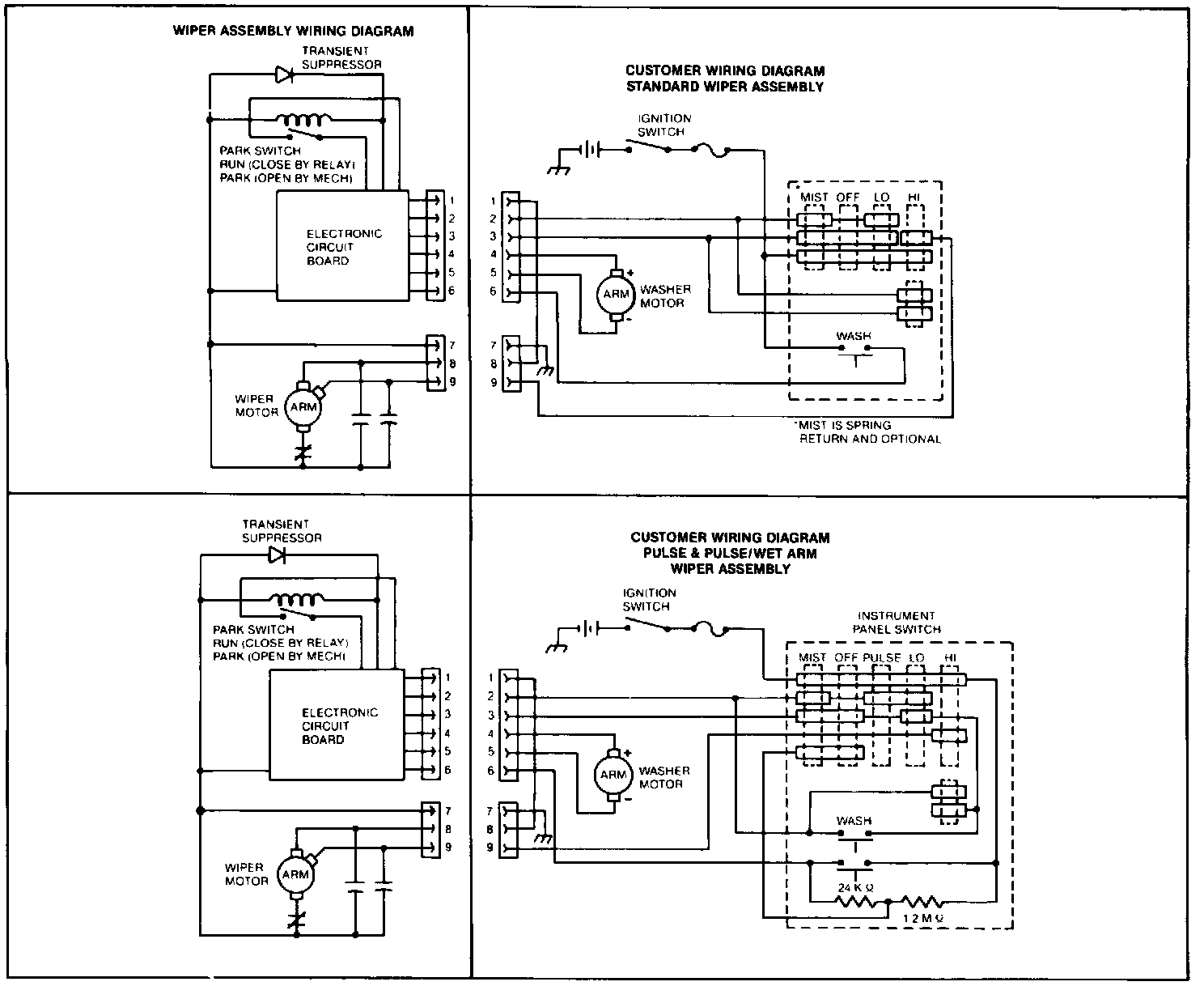
(Figure 1) Wiper/Washer Circuit Schematics:




(Figure 2) Testing Standard Wiper/Washer Switch:




(Figure 3) Testing Pulse Wiper/Washer Switch:




(Figure 4) Wiper/Washer Switch Check Chart:







PROCEDURES
The following procedures assume that the service technician has checked:

^ The continuity of circuit harness wiring (figure 1).
^ That the wiper motor-to-frame bracket mounting screws are tight.
^ Circuit fuses.
^ That the washer hoses are clear, not kinked, disconnected or broken, and that the washer reservoir is full.

NOTE: If the windshield is not clear after using the washer, or if the wiper blades chatter when running, wax or other material may be on the blades or windshield. Clean the outside of the windshield with Bon Ami, a non-abrasive cleaner. The windshield is clean if beads do not form when rinsing with water.

On a clean windshield, water will flow off in sheets and will not bead. Multiple cleanings may be required to remove a buildup of wax or other foreign material. Clean the blades by wiping with a cloth soaked in a winter concentration of washer solution. Do N0T attempt to clean blades with any petroleum base cleaner or solvent. This may cause permanent damage to the rubber element of the blade. Rinse the blades with water.

(Figure 5) Washer Pump On-Car Check:




WASHER PUMP
Check washer pump operation before removing washer pump from the vehicle. Disconnect (cover) wiring harness connection to wiper cover connector. Then apply a (+) 12 volt DC (source) voltage to wiper terminals (figure 5).

1. If washer pump motor does not run or does not pump water, replace washer pump.
2. If washer pump motor runs and pumps the water, the problem is in the wiper switch circuit. Refer to figure 4 for wiper/washer switch testing.

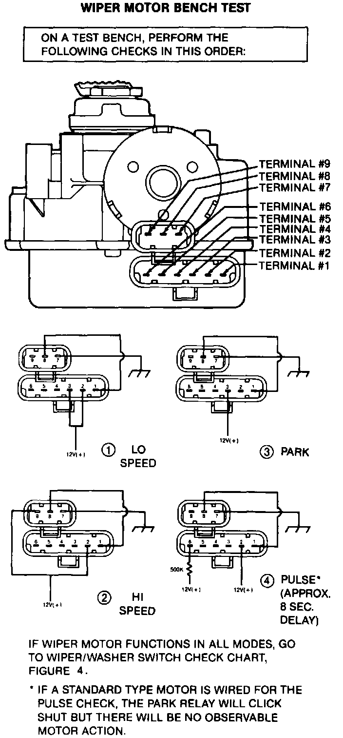
(Figure 6) Wiper Recommended Bench Test:




WIPER MOTOR
Check motor operation before removing modular wiper assembly from the vehicle. Remove wiper arms, lower reveal molding and cowl from module. Disconnect wiring harness from wiper assembly before performing the following checks:

1. Apply a (+) 12 volt DC (source) voltage to wiper connector pins (figure 6). If the motor runs in all operating modes (L0, HI, PARK & PULSE), perform the voltage and continuity wiper switch tests (figures 2 or 3 and 4).
2. If the wiper motor does not run in any one or all of the operating modes, refer to symptom below.

(Figure 7) Wiper Motor Inoperative:




Wiper Motor Inoperative
Refer to figure 7.

(Figure 8) Intermittent Wiper Operation:




Intermittent Wiper Operation
Refer to figure 8.

(Figure 9) Wiper Will Not Park:




Wiper Will Not Park
Refer to figure 9.

(Figure 10) No Delay or Continuous In Delay:




No Delay or Continuous In Delay
Refer to figure 10.

(Figure 11) No "LO" Mode:




No "LO" Mode
Refer to figure 11.

(Figure 12) No "Hi" Mode:




No "HI" Mode or Blades Cycle In/Out Of Park With Switch In "HI"
Refer to figure 12.

(Figure 13) Blades Cycle In And Out Of Park:




Blades Cycle In/Out Of Park Position When Wiper Is Off
Refer to figure 13.

Wiper Stays In Delay During Wash Cycle Started In Delay
Circuit board is defective, replace wiper cover.