Curiosii for ever!
: Car repair manuals for everyone.
Home
>>
Buick
>>
1989
>>
Century L4-151 2.5L
>>
Repair and Diagnosis
>>
Power and Ground Distribution
>>
Fuse
>>
Diagrams
>>
Electrical Diagrams
>>
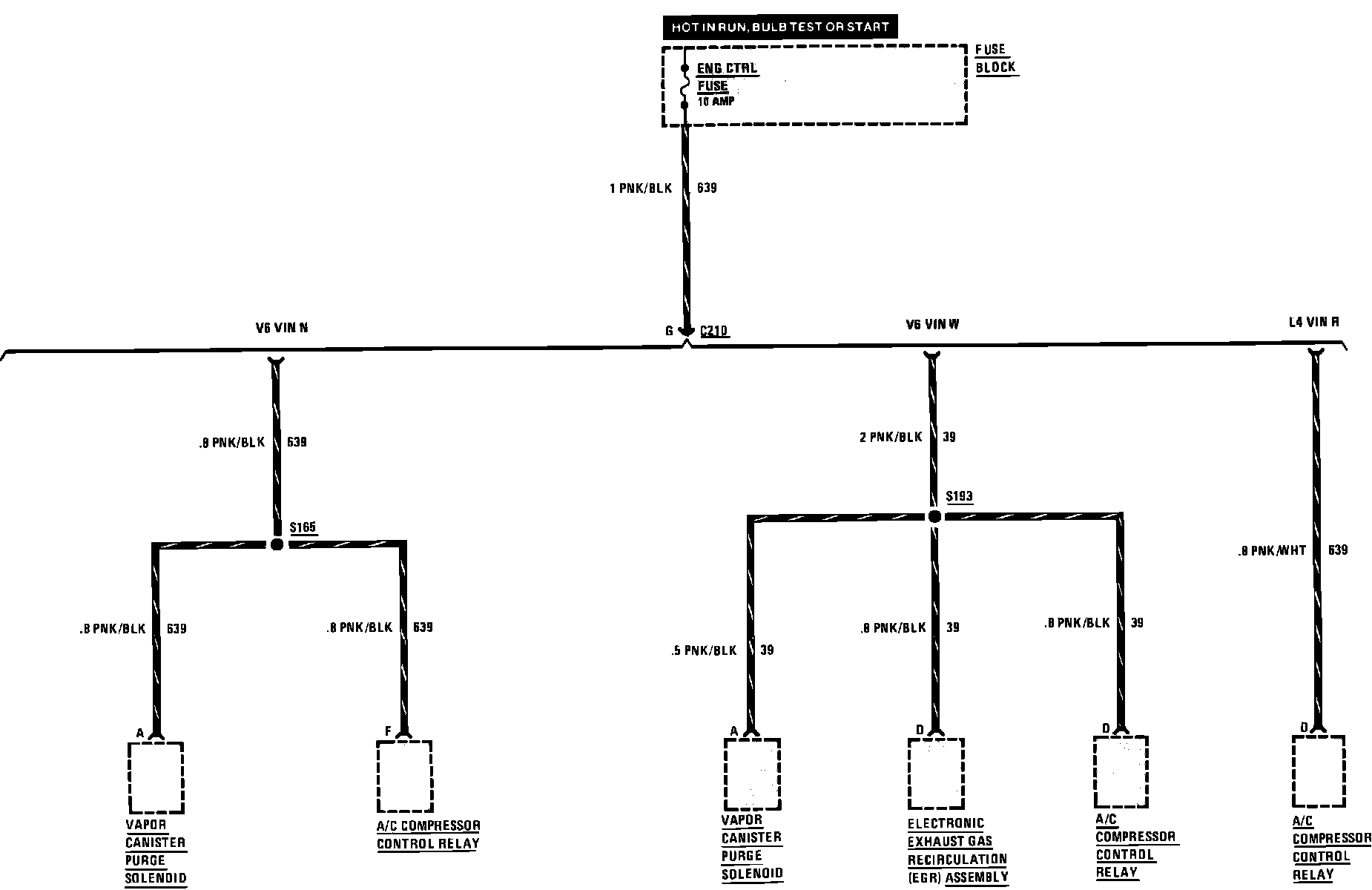
Engine Control
Engine Control
Fuse Block Details (Engine Control Fuse):