Curiosii for ever!
: Car repair manuals for everyone.
Home
>>
Buick
>>
1987
>>
Skylark L4-151 2.5L
>>
Repair and Diagnosis
>>
Diagrams
>>
Electrical Diagrams
>>
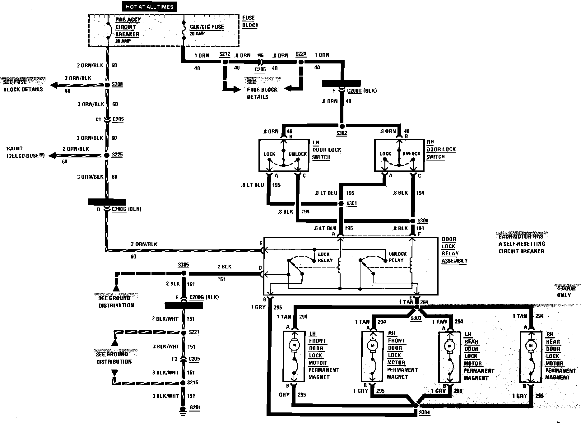
Power Locks
Power Locks
Power Door Locks Wiring Circuit: