Curiosii for ever!: Car repair manuals for everyone.

Instruments - Revised Diagnostics, Speedometer Inop

Bulletin: 85-10-16

Date: Feb 1985

Ref. No..: 85-045-10
SUBJECT: DIAGNOSIS OF SWING NEEDLE (QUARTZ) SPEEDOMETER SYSTEM

MODELS AFFECTED: 1985 ELECTRA

SWING NEEDLE (QUARTZ) SPEEDOMETER INOPERATIVE:




SWING NEEDLE (QUARTZ) SPEEDOMETER INOPERATIVE:




Speedometer System:




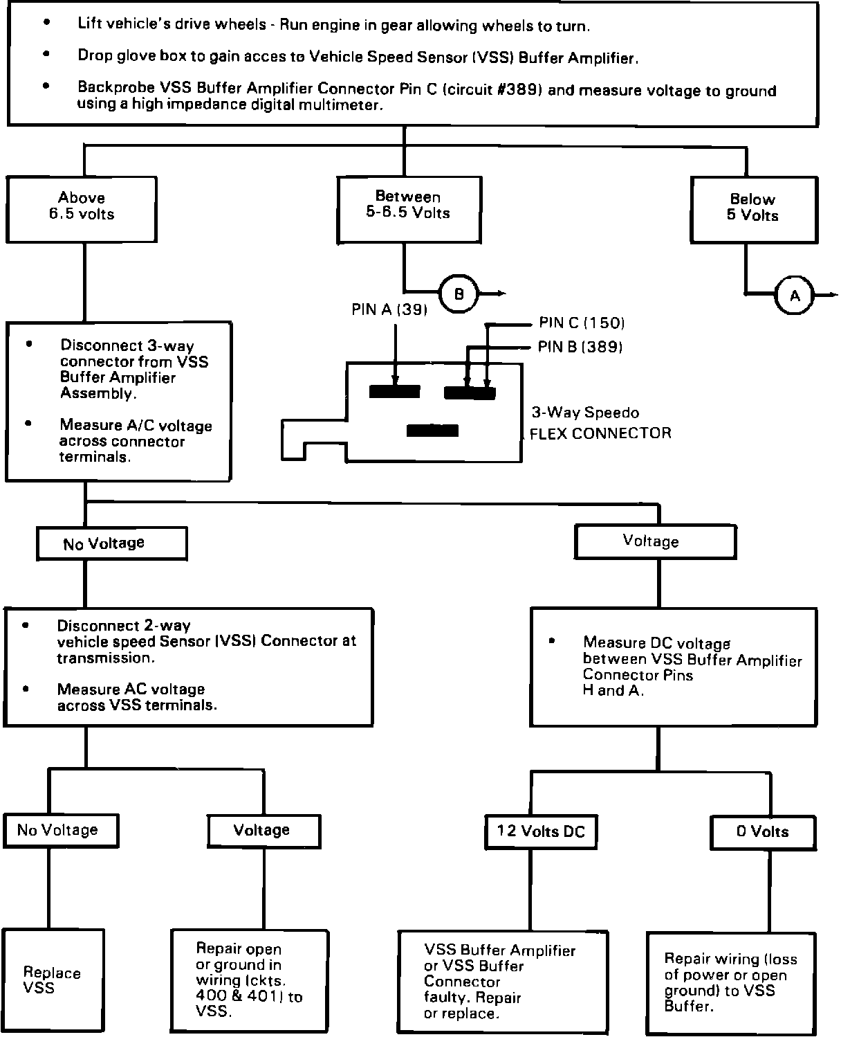
The diagnostic chart shown in Figure 8F-7 on page 8F-5 of the 1985 Chassis Service Manual is incorrect. Please replace with the information contained in this bulletin.

Figure 1 is a diagnostic chart for speedometer inoperative. Figure 2 is a schematic of the speedometer electrical system. Please note that if the cruise and/or TCC are also inoperative; the condition may be in the Vehicle Speed Sensor (VSS) Buffer Amplifier, the VSS (P.M Generator), wiring for the VSS Buffer Amplifier or VSS, or transmission. If only the speedometer is inoperative; the problem is in the VSS Buffer Amplifier, Speedometer, or wiring for the VSS Buffer Amplifier or Speedometer.
The diagnostics do not address the transmission. If speedometer readings are in error, the problem could be in the transmission governor assembly. Check for proper gears and operation. If a no speedometer complaint is traced to the VSS and replacement does not correct the problem, check the transmission governor assembly for proper operation.

The following labor operations should be used for the speedometer system repairs:

Labor Operation Time Allowance

Speedometer R&R N4300 .6
VSS Buffer Amplifier R&R N4190 .3 (.6 with C68)
VSS R&R N4183 .3
Cluster Printed Circuit R&R
or Replacement N5140 .5