Curiosii for ever!
: Car repair manuals for everyone.
Home
>>
BMW
>>
2009
>>
M3 Convertible (E93) V8-4.0L (S65)
>>
Repair and Diagnosis
>>
Body and Frame
>>
Relays and Modules - Body and Frame
>>
Convertible Top Control Module
>>
Diagrams
>>
Electrical Diagrams
>>
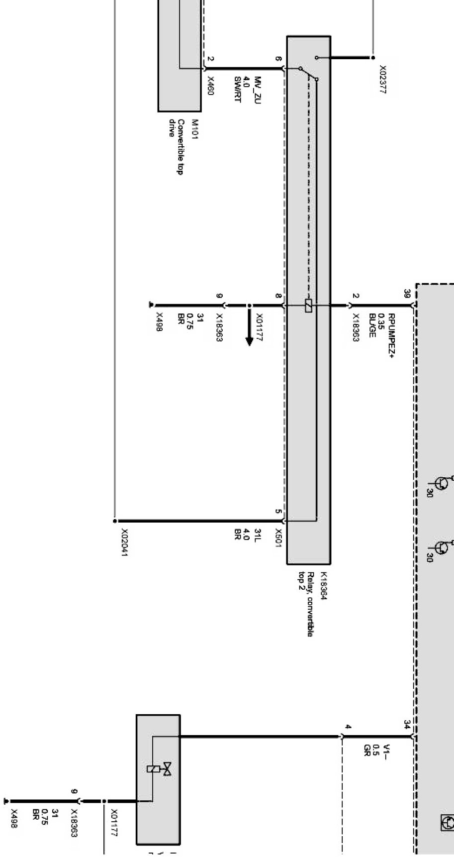
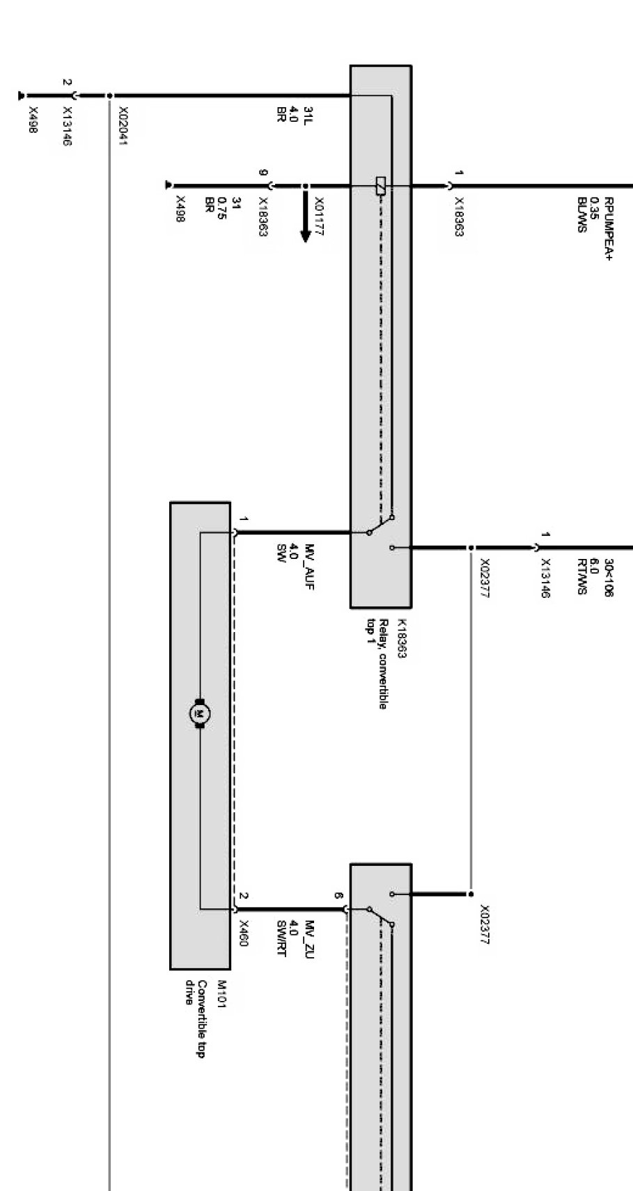
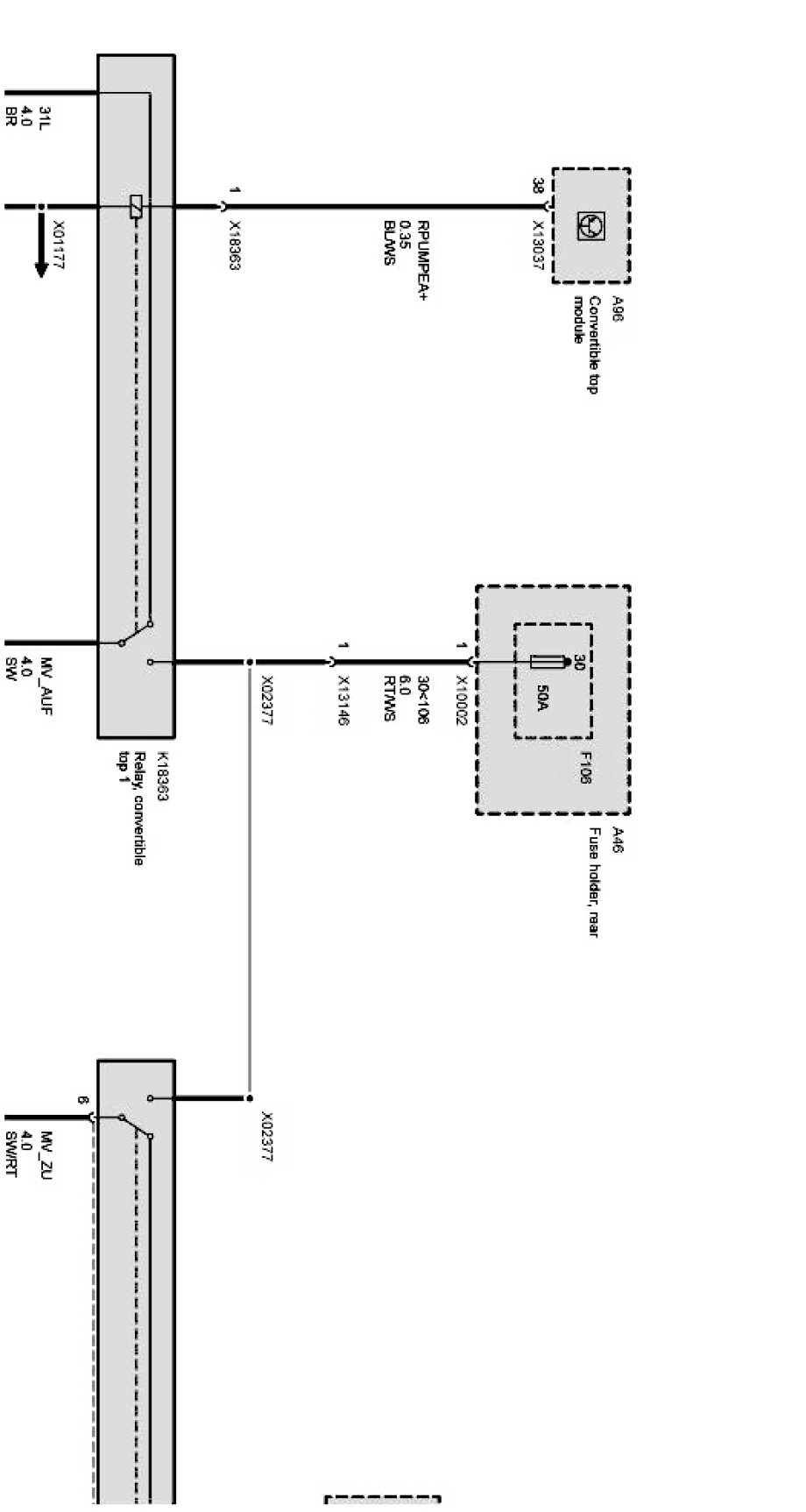
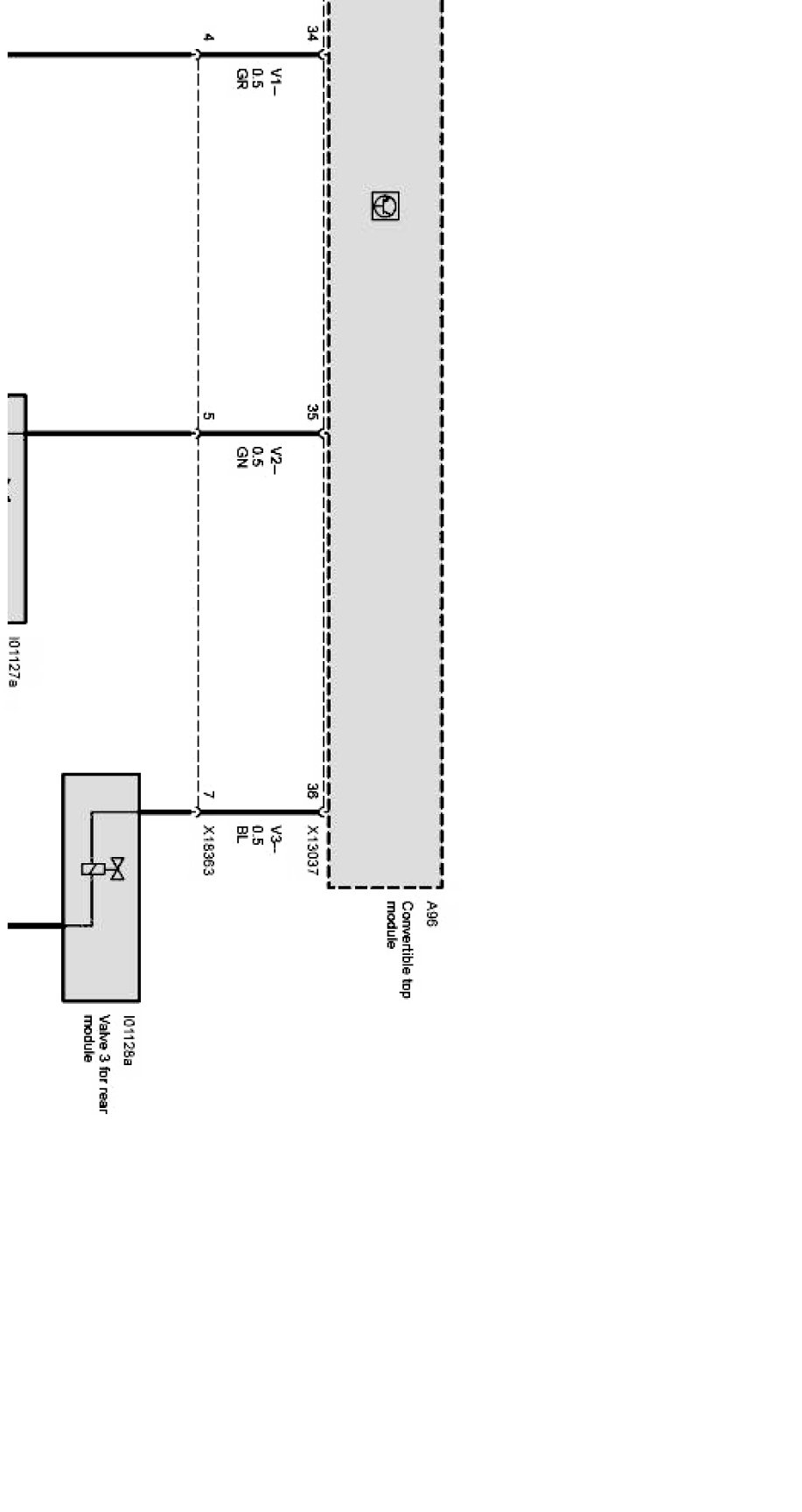
Convertible Top Control (CVM Convertible Top Module)
>>
Drive
Drive