Curiosii for ever!
: Car repair manuals for everyone.
Home
>>
BMW
>>
2008
>>
M6 Convertible (E64) V10-5.0L (S85)
>>
Repair and Diagnosis
>>
Diagrams
>>
Electrical Diagrams
>>
Body
>>
Safety Functions (As of 09/05)
>>
Emergency Call (TCU Telematic Control Unit or TCU Telematics Control Unit 1.5)
>>
Automatic
>>
Emergency Call (DSC Dynamic Stability Control PLUS With KGM Body Gateway Module)
Emergency Call (DSC Dynamic Stability Control PLUS With KGM Body Gateway Module)
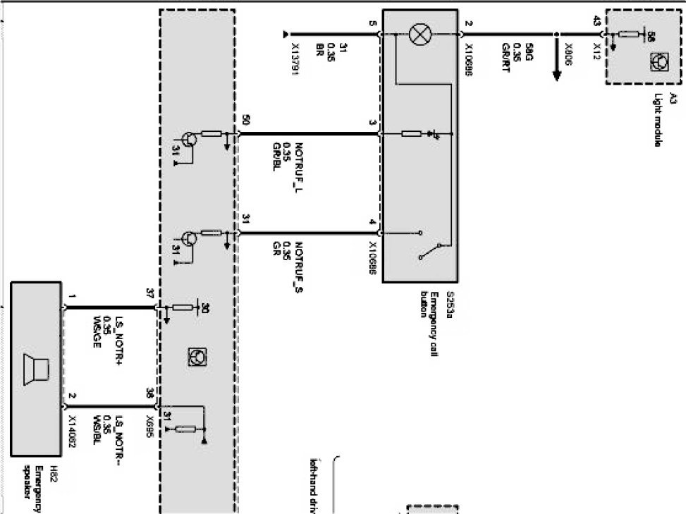
Emergency call Part 1: