Curiosii for ever!
: Car repair manuals for everyone.
Home
>>
BMW
>>
2007
>>
M5 (E60) V10-5.0L (S85)
>>
Repair and Diagnosis
>>
Diagrams
>>
Electrical Diagrams
>>
Chassis
>>
Wheel Slip Control System (M5/M6)
>>
Sensor System
>>
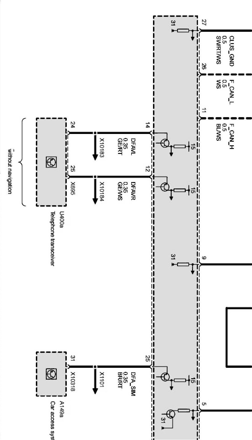
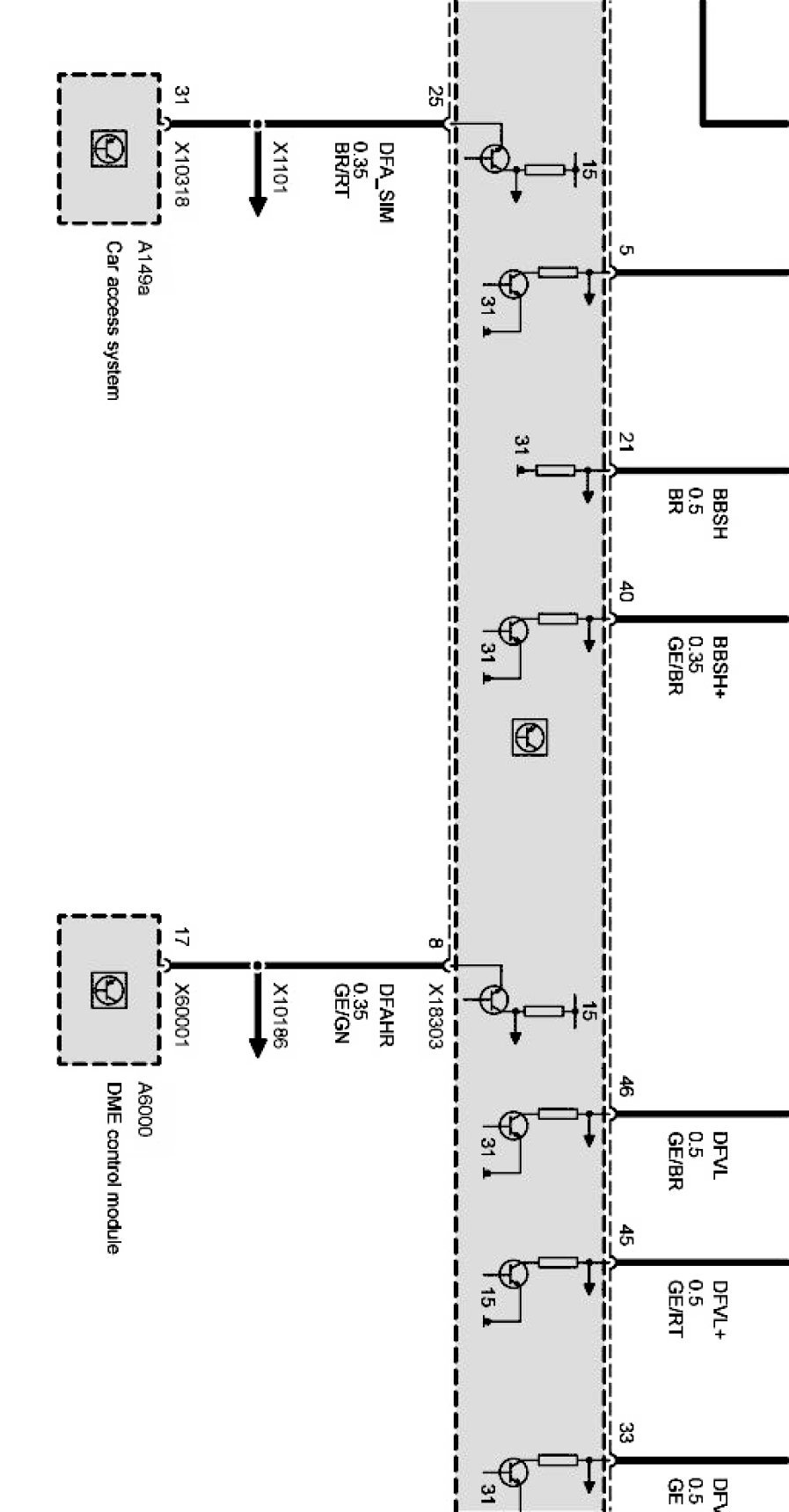
Sensor System
Sensor System
Sensor system Part 1:
Sensor system Part 2:
Sensor system Part 3:
Sensor system Part 4:
Sensor system Part 5:
Sensor system Part 6: