Curiosii for ever!
: Car repair manuals for everyone.
Home
>>
BMW
>>
2007
>>
M5 (E60) V10-5.0L (S85)
>>
Repair and Diagnosis
>>
Diagrams
>>
Electrical Diagrams
>>
Body
>>
General Vehicle Electrical System
>>
Trailer Mode (Ahm Trailer Module or AHM3+ Trailer Module)
>>
Trailer Lighting
>>
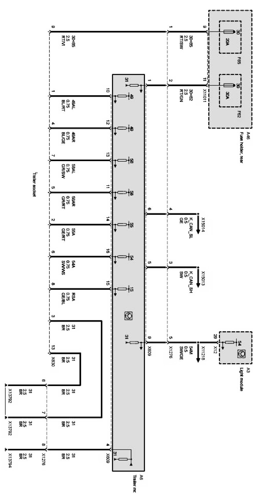
Trailer Lighting (As of 09/05 Up to 03/07)
Trailer Lighting (As of 09/05 Up to 03/07)
Trailer lighting: