Curiosii for ever!
: Car repair manuals for everyone.
Home
>>
BMW
>>
2006
>>
X5 (E53) V8-4.8L (N62)
>>
Repair and Diagnosis
>>
Diagrams
>>
Electrical Diagrams
>>
Body
>>
Audio, Video and Navigation
>>
Navigation (Nav Navigation Computer MKII or Nav Navigation Computer)
>>
Navigation (As of 03/02)
Navigation (As of 03/02)
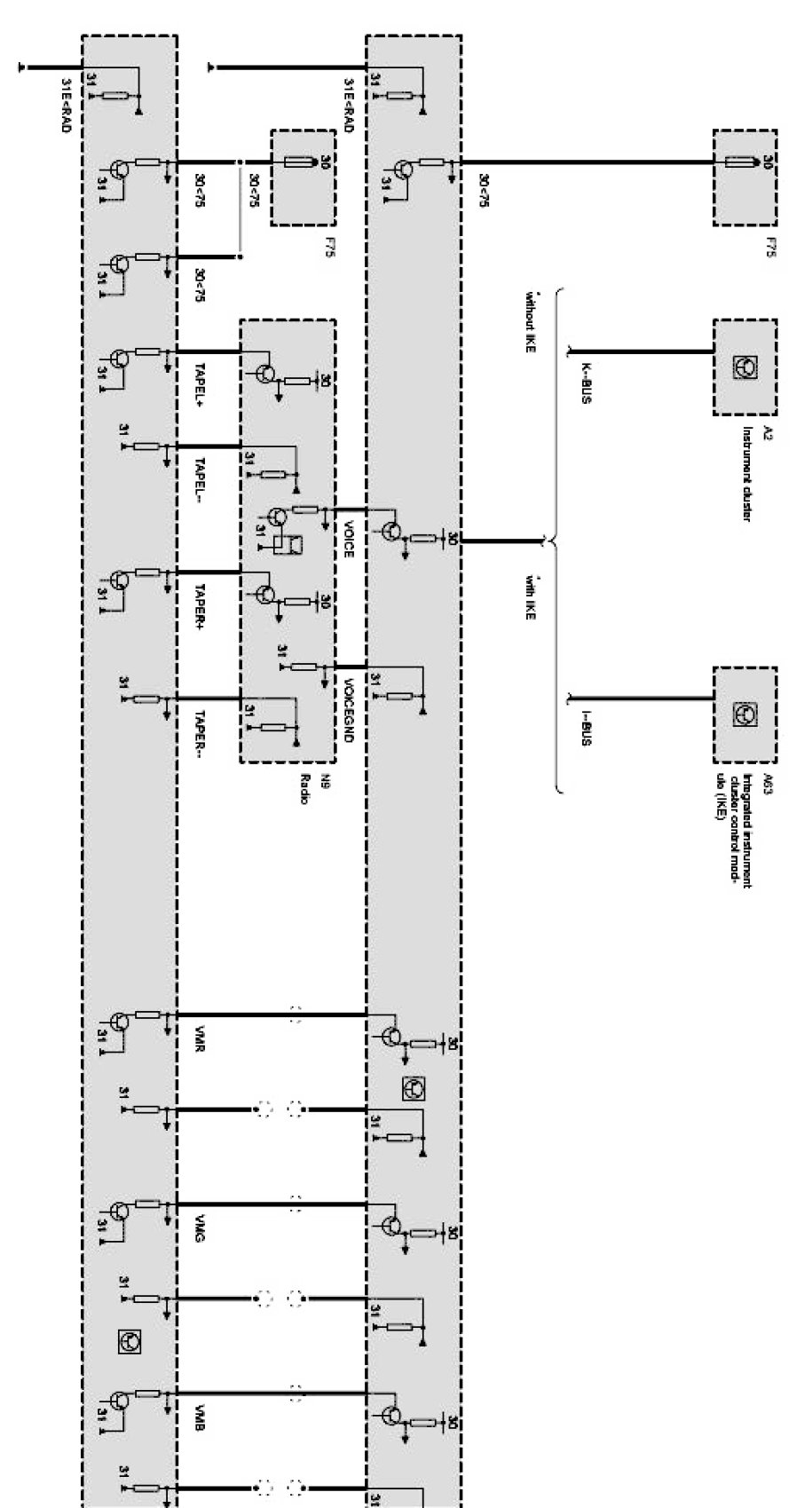
E53 Navigation Part 1 Of 2:
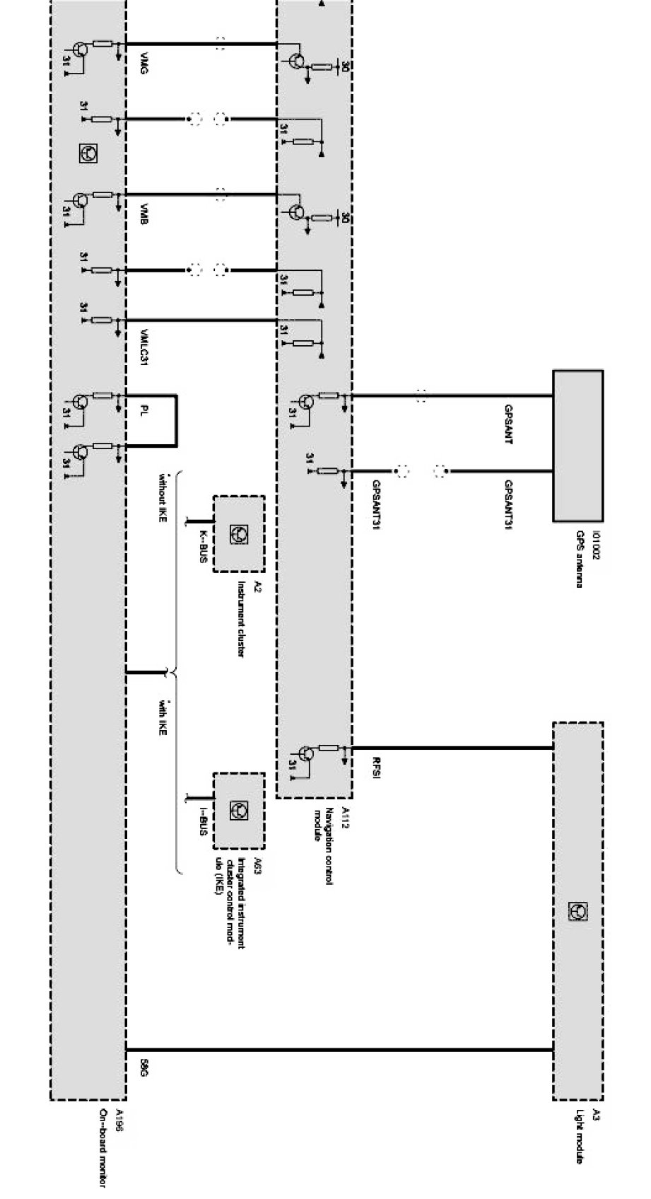
E53 Navigation Part 2 Of 2: