Curiosii for ever!: Car repair manuals for everyone.

Temperature Selection




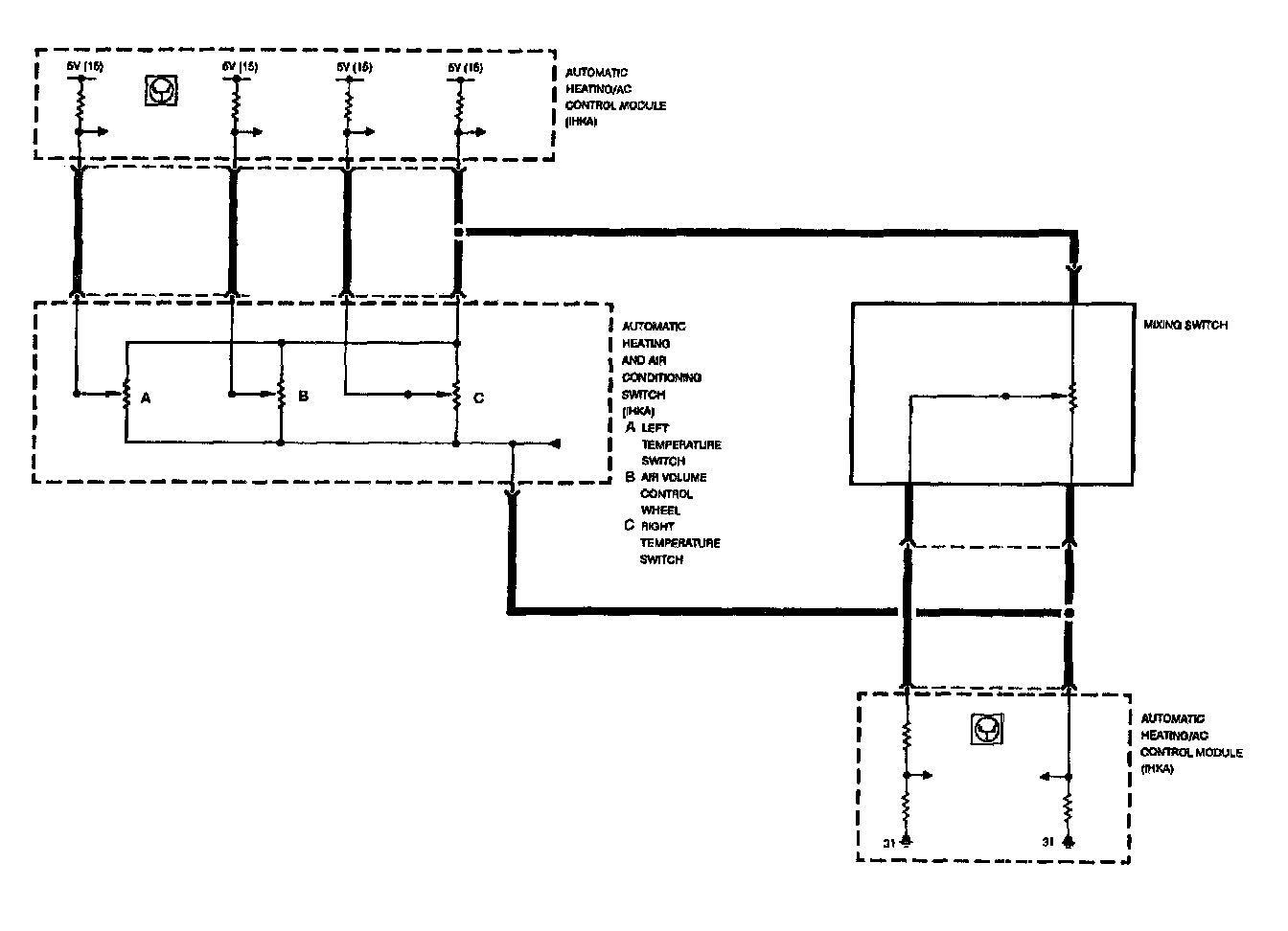
TEMPERATURE SELECTION







Temperature selections are made via thumbwheels (early systems), and rocker switches (later systems). On E31 models, the requested temperature selection is monitored by the control module which is remotely mounted. On all other models, the requested input selection for temperature is internally monitored because the control panel and control module are a combined unit.

The E31 control panel is provided as an example. The IHKA control module provides the power and ground supply for the control panel potentiometers, then monitors the return voltage from the potentiometers to determine the temperature selection.