Curiosii for ever!
: Car repair manuals for everyone.
Home
>>
BMW
>>
2006
>>
X5 (E53) L6-3.0L (M54)
>>
Repair and Diagnosis
>>
Diagrams
>>
Electrical Diagrams
>>
Body
>>
Audio, Video and Navigation
>>
Navigation (Nav Navigation Computer MKII or Nav Navigation Computer)
>>
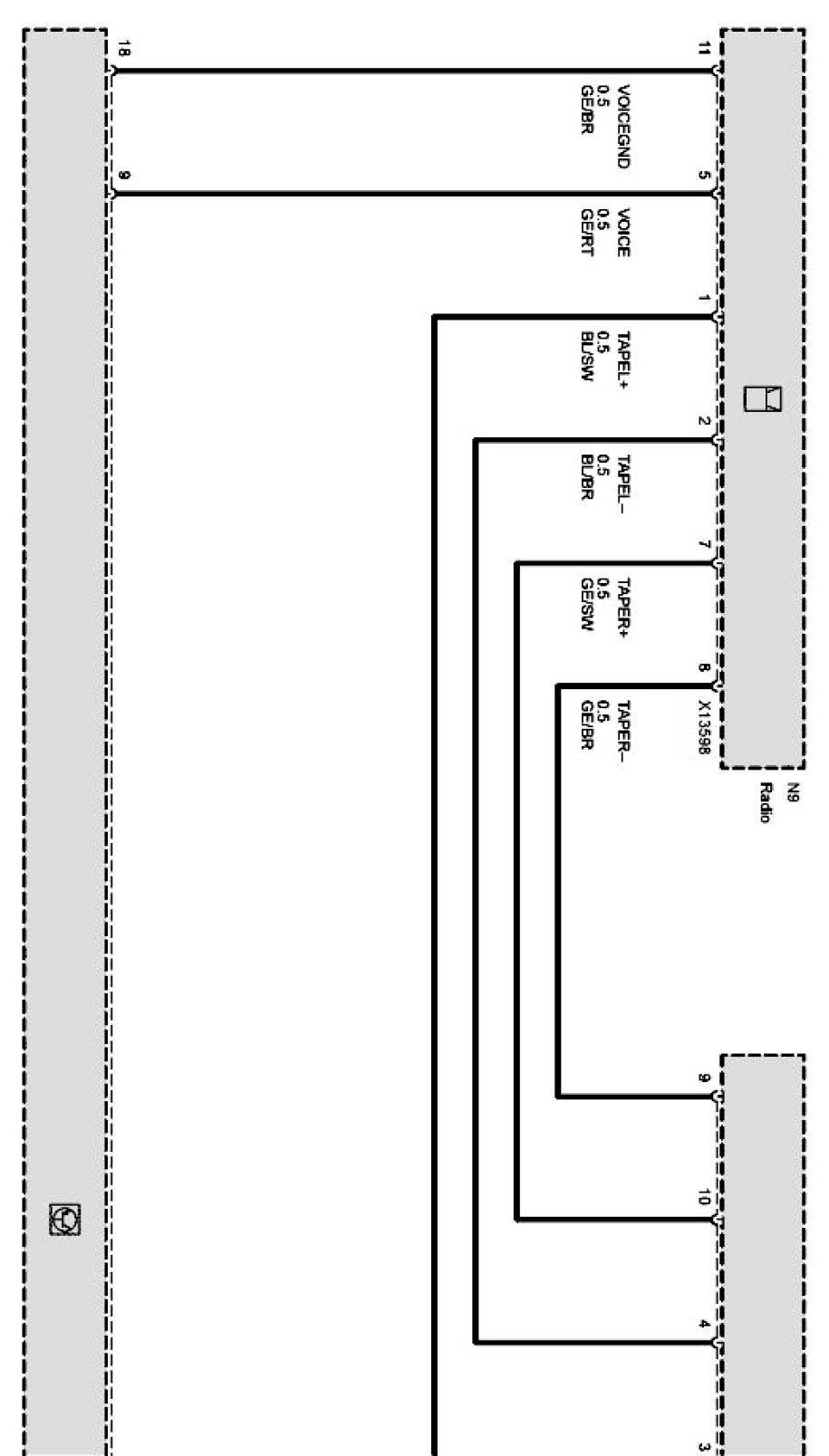
Interface, on-Board Monitor/Navigation/Radio (Without VID Video Module As of 09/01)
Interface, on-Board Monitor/Navigation/Radio (Without VID Video Module As of 09/01)
E53 Interface, on-board monitor/navigation/radio Part 1 Of 2:
E53 Interface, on-board monitor/navigation/radio Part 2 Of 2: