Curiosii for ever!
: Car repair manuals for everyone.
Home
>>
BMW
>>
2006
>>
M5 (E60) V10-5.0L (S85)
>>
Repair and Diagnosis
>>
Diagrams
>>
Electrical Diagrams
>>
Drive
>>
SMG Transmission Control (SMG Sequential Manual Transmission M5/M6)
>>
SMG Control Module
>>
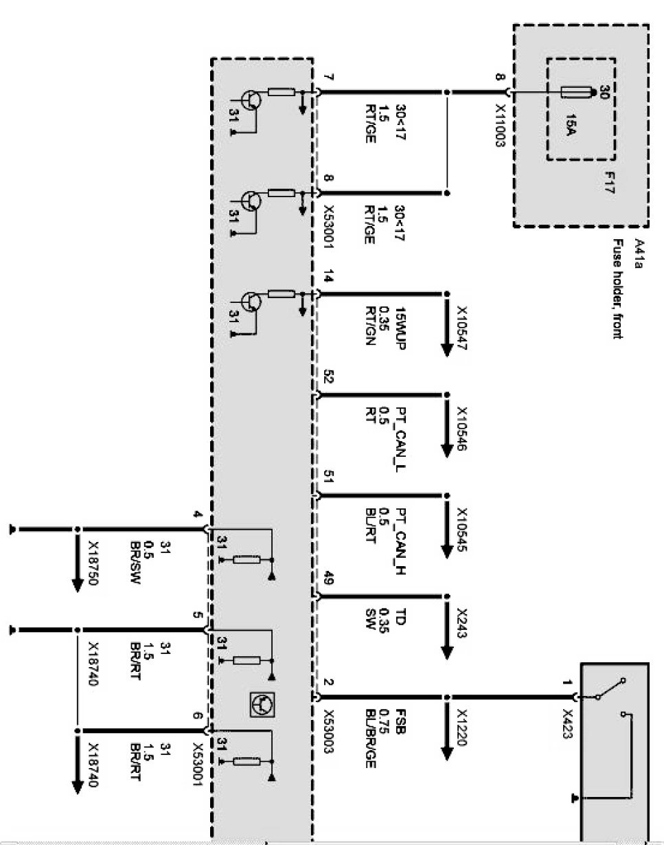
Supply, SMG Control Module (Up to 09/05)
Supply, SMG Control Module (Up to 09/05)
Supply, SMG control module Part 1:
Supply, SMG control module Part 2: