Curiosii for ever!
: Car repair manuals for everyone.
Home
>>
BMW
>>
2006
>>
M3 Convertible (E46) L6-3.2L (S54)
>>
Repair and Diagnosis
>>
Diagrams
>>
Electrical Diagrams
>>
Chassis
>>
Wheel Slip Control System
>>
ASC MK20 (ASC MK20 Automatic Stability Control)
>>
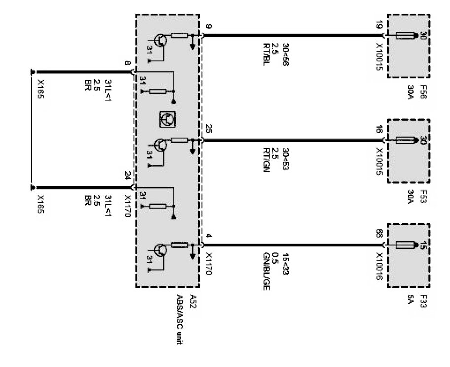
ABS/ASC Unit
>>
ABS/ASC Coding
ABS/ASC Coding
Power supply: