Curiosii for ever!
: Car repair manuals for everyone.
Home
>>
BMW
>>
2006
>>
M3 Convertible (E46) L6-3.2L (S54)
>>
Repair and Diagnosis
>>
Diagrams
>>
Electrical Diagrams
>>
Body
>>
Wipe and Wash Functions
>>
Rear-Window Wiping/Washing (Touring or Compact)
>>
Wiper Module
>>
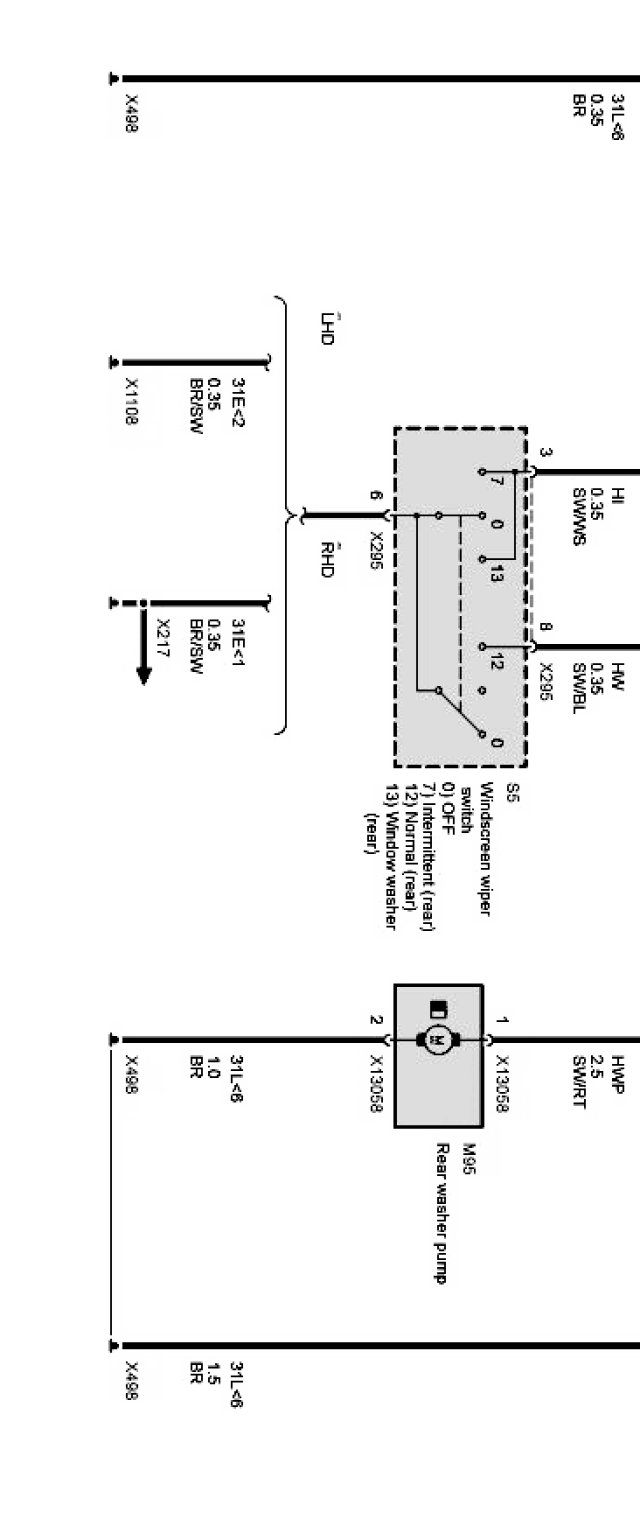
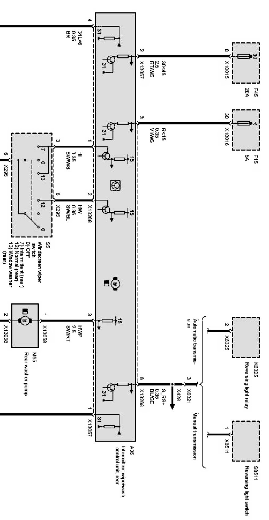
Wipe-Wash Control, Boot Lid (Compact)
Wipe-Wash Control, Boot Lid (Compact)
Wipe-wash control, boot lid Part 1:
Wipe-wash control, boot lid Part 2: