Curiosii for ever!
: Car repair manuals for everyone.
Home
>>
BMW
>>
2006
>>
M3 Convertible (E46) L6-3.2L (S54)
>>
Repair and Diagnosis
>>
Diagrams
>>
Electrical Diagrams
>>
Body
>>
Locking and Security Functions
>>
Antitheft Alarm System
>>
Antitheft Alarm System (Convertible)
Antitheft Alarm System (Convertible)
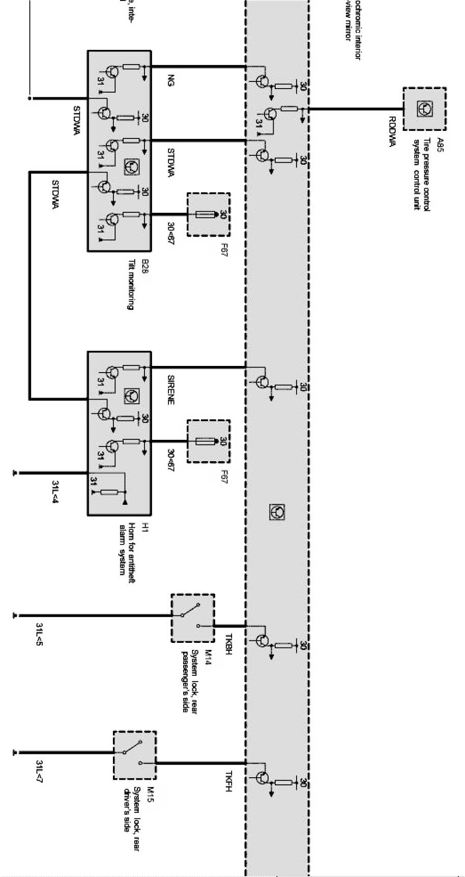
Burglar-alarm system Part 1:
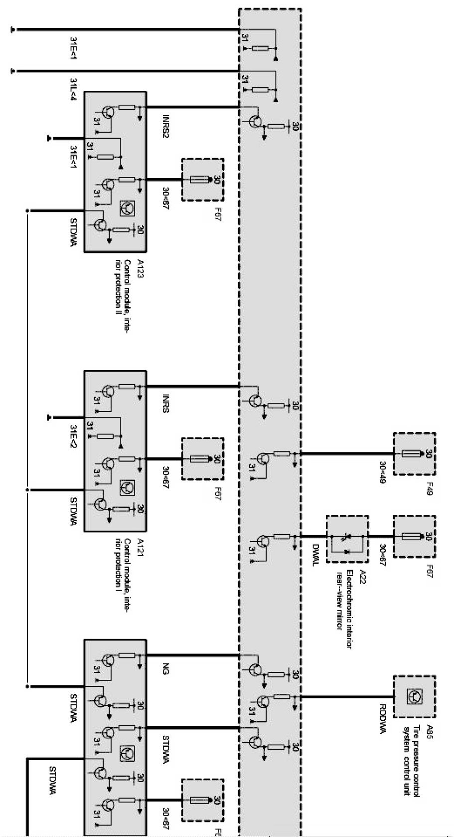
Burglar-alarm system Part 2:
Burglar-alarm system Part 3: