Curiosii for ever!
: Car repair manuals for everyone.
Home
>>
BMW
>>
2006
>>
M3 Convertible (E46) L6-3.2L (S54)
>>
Repair and Diagnosis
>>
Diagrams
>>
Electrical Diagrams
>>
Body
>>
Audio, Video and Navigation
>>
Radio
>>
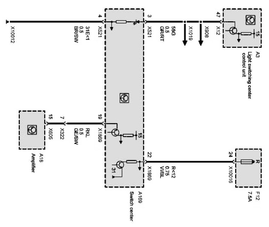
Top HiFi System (Top HiFi System (Harman&Kardon))
>>
Spatial Sound Function
>>
Spatial Sound Function (As of 09/99 Without Convertible)
Spatial Sound Function (As of 09/99 Without Convertible)
Indoor sound function: