Curiosii for ever!
: Car repair manuals for everyone.
Home
>>
BMW
>>
2006
>>
325Ci Convertible (E46) L6-2.5L (M54)
>>
Repair and Diagnosis
>>
Powertrain Management
>>
PROM - Programmable Read Only Memory
>>
Technical Service Bulletins
>>
All Technical Service Bulletins
>>
Progman(R) - Programming/Coding/Individualization
>>
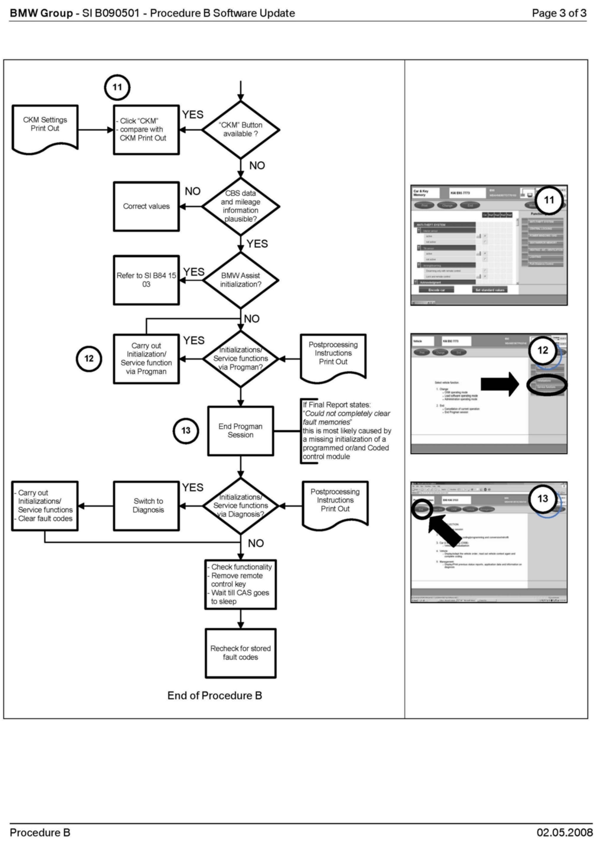
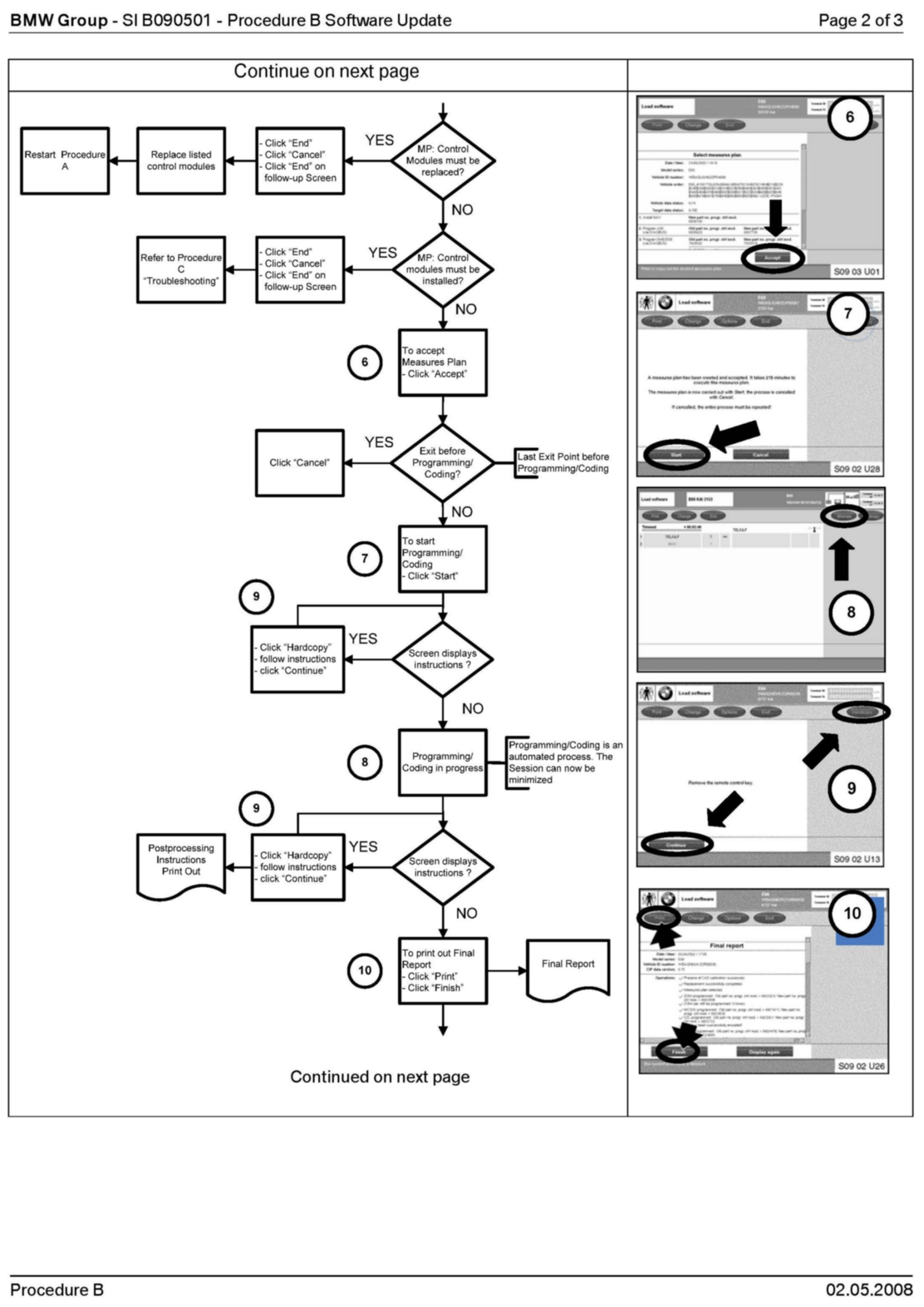
Procedure_B_Software_Update
Procedure_B_Software_Update