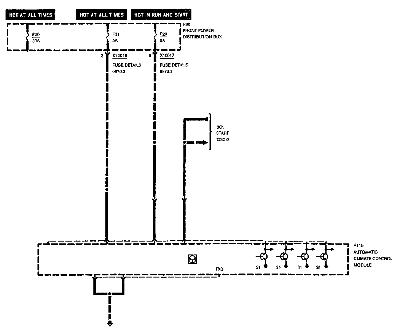
Starting Input
STARTING INPUT
The starting (cranking KL50) input is monitored by the IHKA to "unload"
consumers during engine cranking. This is a momentary signal that will cause the IHKA to deactivate heavy power consumers.
This signal has a dedicated circuit on E31/36 models, and is transmitted via BUS communication on all other models.