Curiosii for ever!
: Car repair manuals for everyone.
Home
>>
BMW
>>
2005
>>
X5 (E53) L6-3.0L (M54)
>>
Repair and Diagnosis
>>
Diagrams
>>
Electrical Diagrams
>>
Body
>>
Audio, Video and Navigation
>>
Television (VID Video Module)
>>
Sound Output
>>
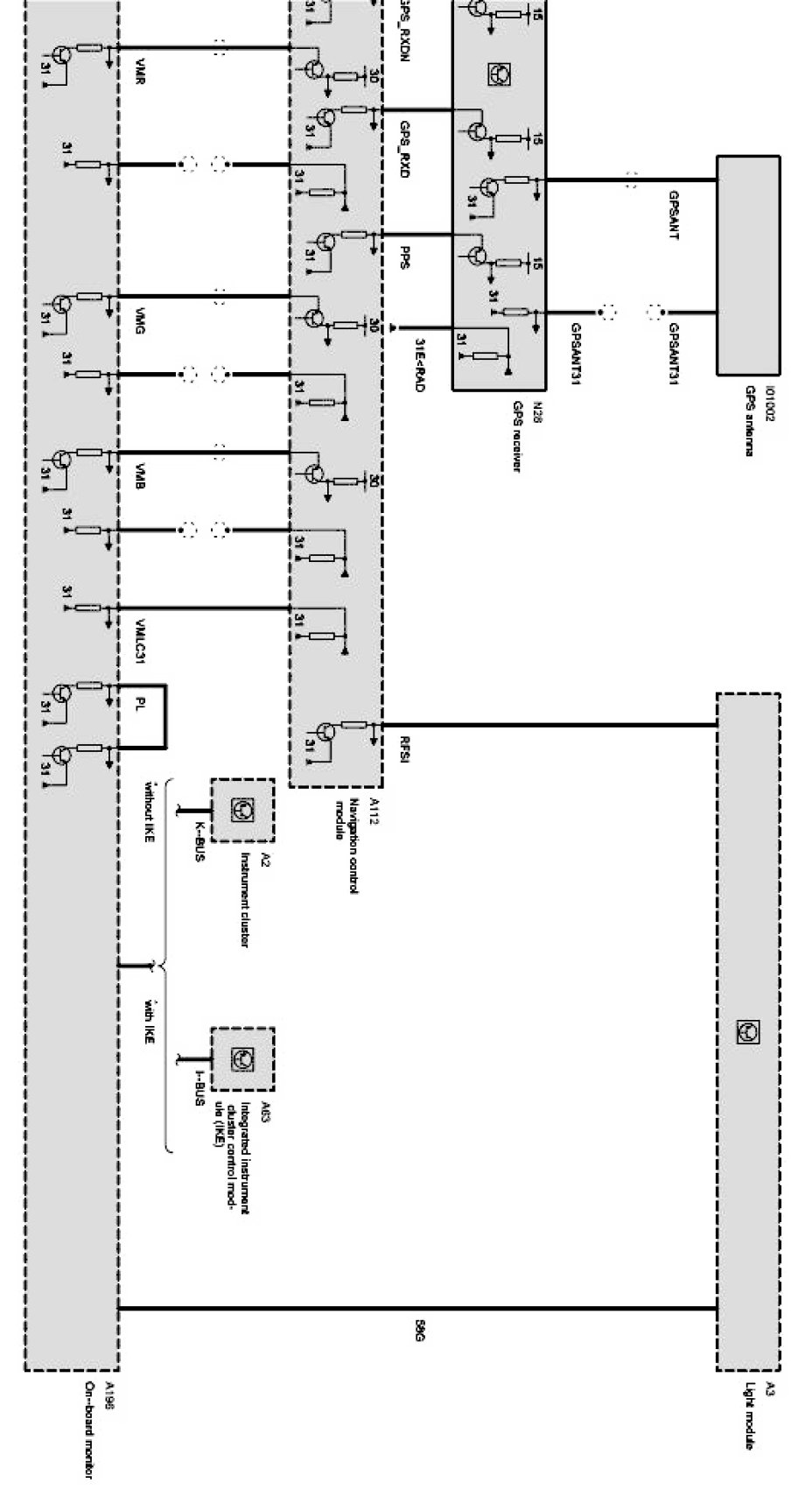
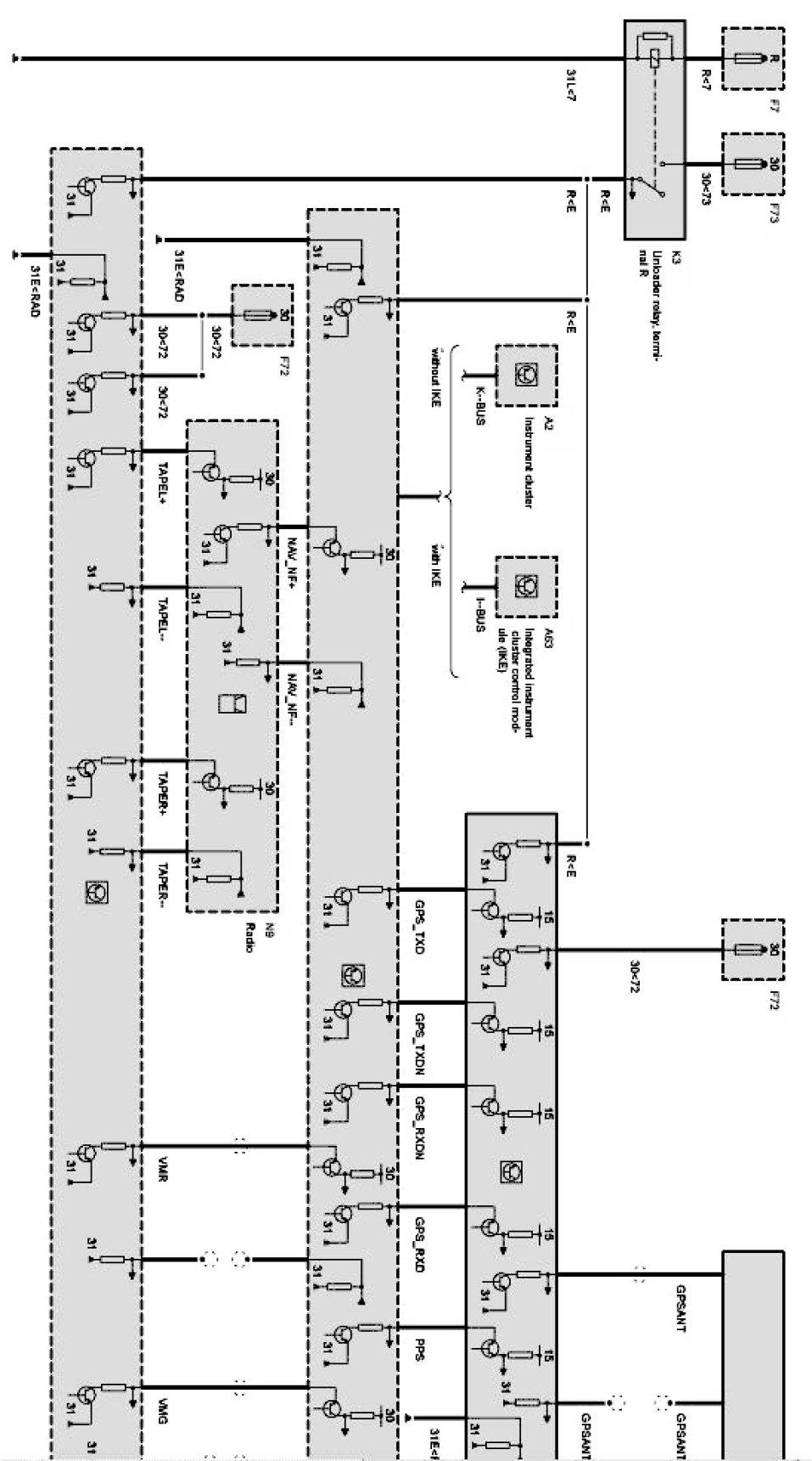
Interface on-Board Monitor/Video Module/Radio (As of 09/01)
Interface on-Board Monitor/Video Module/Radio (As of 09/01)
E53 Interface on-board monitor/video module/radio Part 1 Of 2:
E53 Interface on-board monitor/video module/radio Part 2 Of 2: