Curiosii for ever!
: Car repair manuals for everyone.
Home
>>
BMW
>>
2005
>>
X5 (E53) L6-3.0L (M54)
>>
Repair and Diagnosis
>>
Diagrams
>>
Electrical Diagrams
>>
Body
>>
Audio, Video and Navigation
>>
Navigation (Nav Navigation Computer MKII or Nav Navigation Computer)
>>
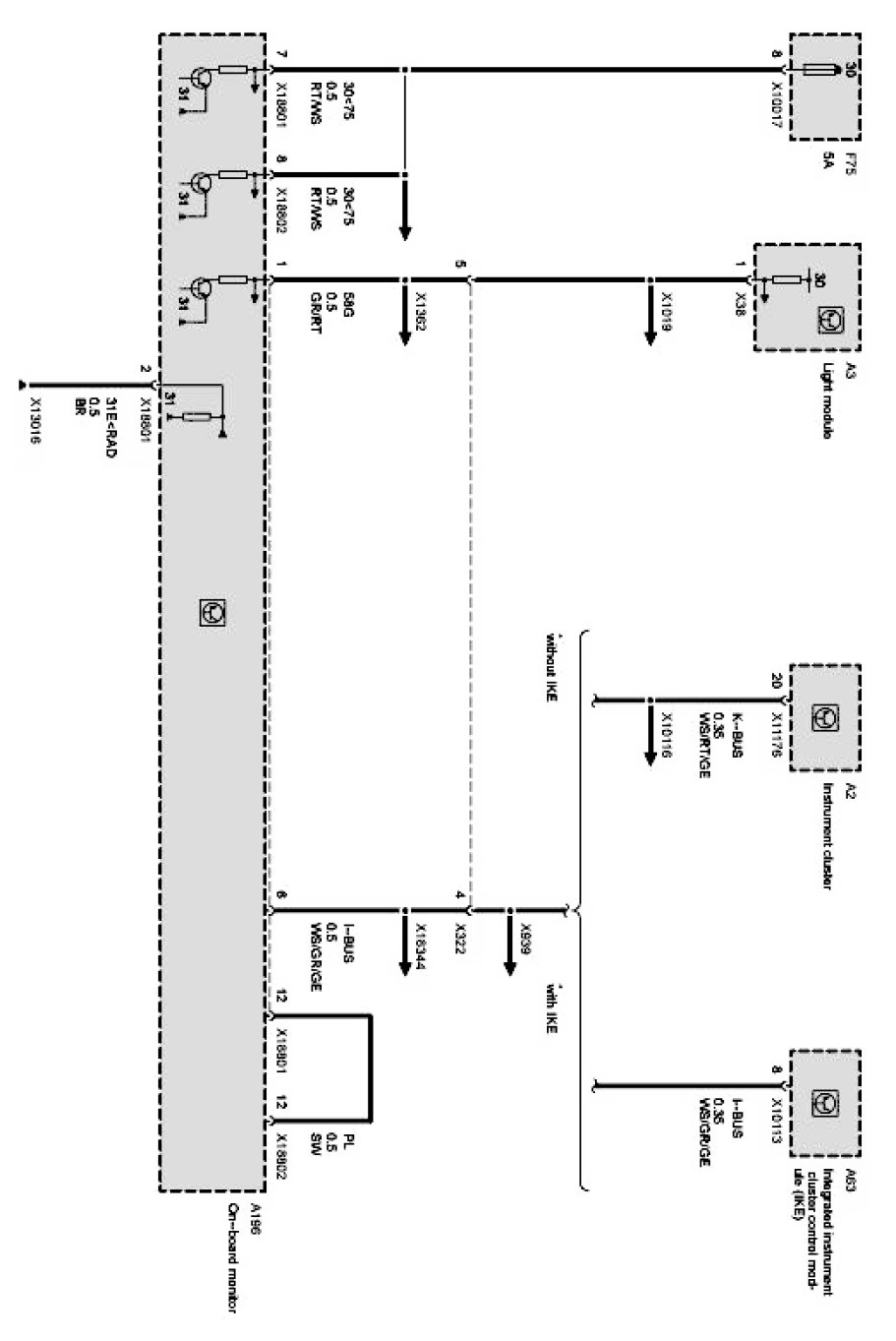
Power, on-Board Monitor Operating Unit (As of 03/02)
Power, on-Board Monitor Operating Unit (As of 03/02)
E53 Power, on-board monitor operating unit Part 1 Of 1: