Curiosii for ever!
: Car repair manuals for everyone.
Home
>>
BMW
>>
2005
>>
525 (E60) L6-2.5L (M54)
>>
Repair and Diagnosis
>>
Diagrams
>>
Electrical Diagrams
>>
Chassis
>>
Wheel Slip Control System (Except M5/M6)
>>
Sensor System
>>
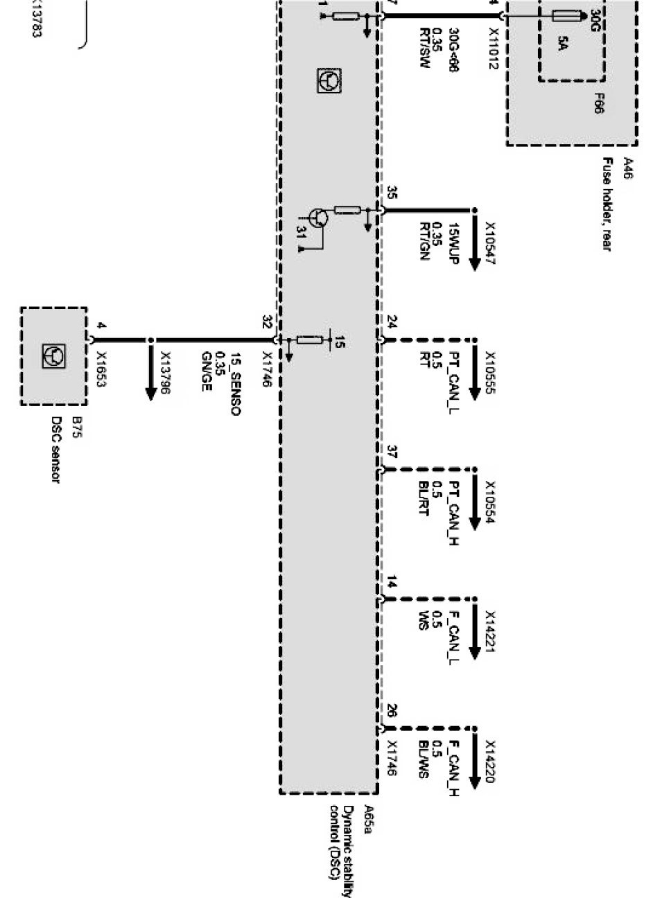
Supply, Control Module, Dynamic Stability Control (DSC As of 03/05 Up to 09/05)
Supply, Control Module, Dynamic Stability Control (DSC As of 03/05 Up to 09/05)
Supply, control module, dynamic stability control (DSC) Part 1:
Supply, control module, dynamic stability control (DSC) Part 2: