Curiosii for ever!
: Car repair manuals for everyone.
Home
>>
BMW
>>
2004
>>
Z4 (E85) L6-2.5L (M54)
>>
Repair and Diagnosis
>>
Diagrams
>>
Electrical Diagrams
>>
Chassis
>>
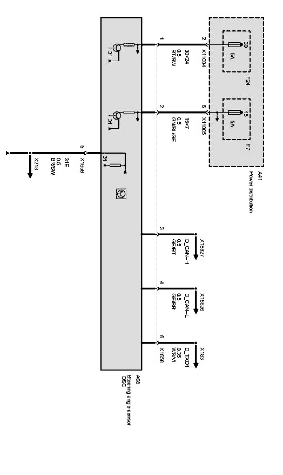
Wheel Slip Control System (Z Series_Z4-E85/E86 Without DSC Dynamic Stability Control E85)
>>
Steering Angle Sensor
>>
Steering Angle Sensor (Z Series_Z4-E85/E86)
Steering Angle Sensor (Z Series_Z4-E85/E86)
Steering-angle sensor: