Curiosii for ever!
: Car repair manuals for everyone.
Home
>>
BMW
>>
2004
>>
X5 (E53) V8-4.8L (N62)
>>
Repair and Diagnosis
>>
Diagrams
>>
Electrical Diagrams
>>
Chassis
>>
Wheel Slip Control System
>>
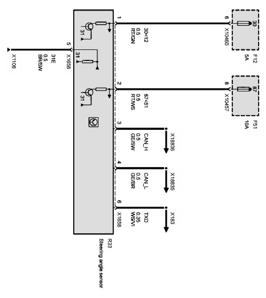
Steering Angle Sensor (LWS Steering Angle Sensor)
>>
Steering Angle Sensor (As of 09/03)
Steering Angle Sensor (As of 09/03)
E53 Steering-angle Sensor Part 1 Of 1: