Curiosii for ever!
: Car repair manuals for everyone.
Home
>>
BMW
>>
2004
>>
M3 Convertible (E46) L6-3.2L (S54)
>>
Repair and Diagnosis
>>
Diagrams
>>
Electrical Diagrams
>>
Drive
>>
Transmission Control
>>
Transmission Control GS8.34 (EGS Transmission Control 8.34)
>>
Interfaces, EGS
>>
CAN Bus
>>
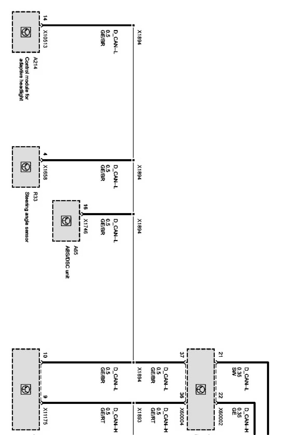
Connector, CAN Bus (DME Motor Electronics MSS54 With DSC MK20 Dynamic Stability Control)
Connector, CAN Bus (DME Motor Electronics MSS54 With DSC MK20 Dynamic Stability Control)
Connector, CAN Bus Part 1:
Connector, CAN Bus Part 2: