Curiosii for ever!
: Car repair manuals for everyone.
Home
>>
BMW
>>
2004
>>
545 (E60) V8-4.4L (N62)
>>
Repair and Diagnosis
>>
Diagrams
>>
Electrical Diagrams
>>
Chassis
>>
Wheel Slip Control System (Except M5/M6)
>>
Sensor System
>>
Sensor System (Up to 09/05 With DSC Dynamic Stability Control)
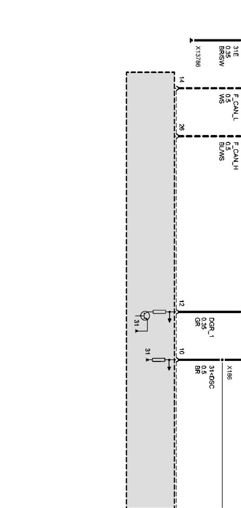
Sensor System (Up to 09/05 With DSC Dynamic Stability Control)
Sensor system Part 1:
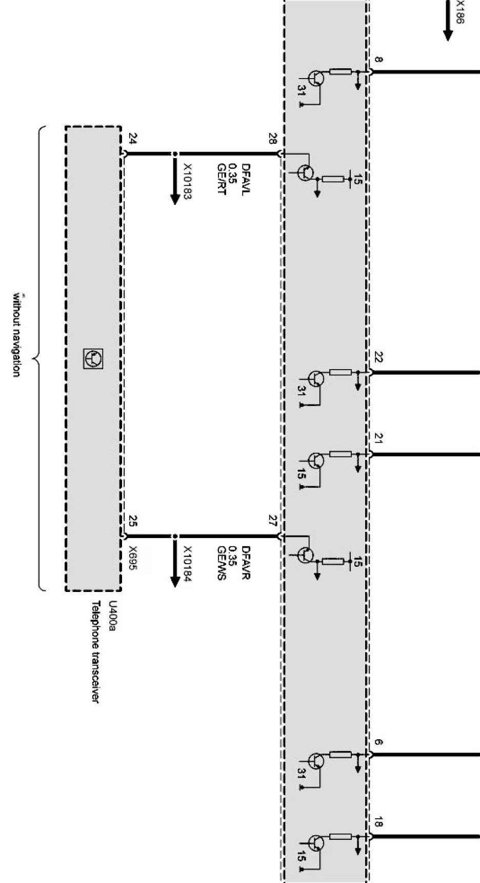
Sensor system Part 2:
Sensor system Part 3:
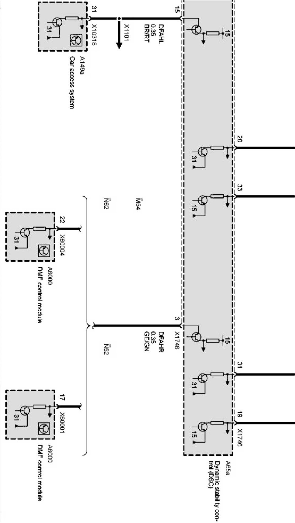
Sensor system Part 4:
Sensor system Part 5:
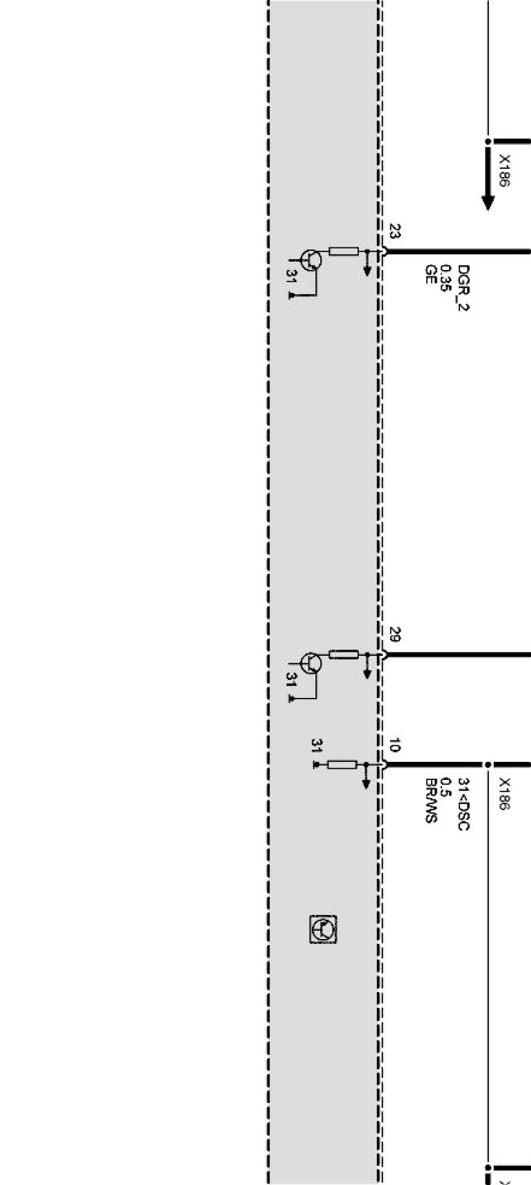
Sensor system Part 6:
Sensor system Part 7:
Sensor system Part 8: