Curiosii for ever!
: Car repair manuals for everyone.
Home
>>
BMW
>>
2004
>>
545 (E60) V8-4.4L (N62)
>>
Repair and Diagnosis
>>
Diagrams
>>
Electrical Diagrams
>>
Body
>>
Safety Functions (Up to 09/05)
>>
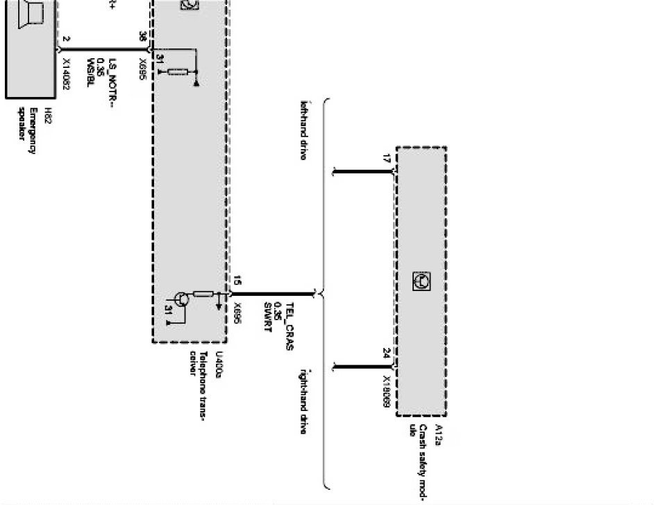
Emergency Call (TCU Telematic Control Unit or TCU Telematics Control Unit 1.5)
>>
Automatic
>>
Emergency Call (DSC Dynamic Stability Control PLUS With KGM Body Gateway Module)
Emergency Call (DSC Dynamic Stability Control PLUS With KGM Body Gateway Module)
Emergency call Part 1:
Emergency call Part 2: