Curiosii for ever!
: Car repair manuals for everyone.
Home
>>
BMW
>>
2004
>>
545 (E60) V8-4.4L (N62)
>>
Repair and Diagnosis
>>
Diagrams
>>
Electrical Diagrams
>>
Body
>>
General Vehicle Electrical System
>>
Trailer Mode (Ahm Trailer Module or AHM3+ Trailer Module)
>>
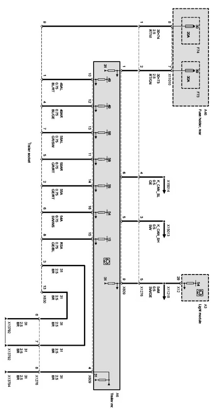
Trailer Lighting
Trailer Lighting
Trailer lighting: