Curiosii for ever!
: Car repair manuals for everyone.
Home
>>
BMW
>>
2004
>>
525 (E60) L6-2.5L (M54)
>>
Repair and Diagnosis
>>
Diagrams
>>
Electrical Diagrams
>>
Body
>>
Locking and Security Functions
>>
Central Locking System
>>
Central Operating Locations (KGM Body Gateway Module)
>>
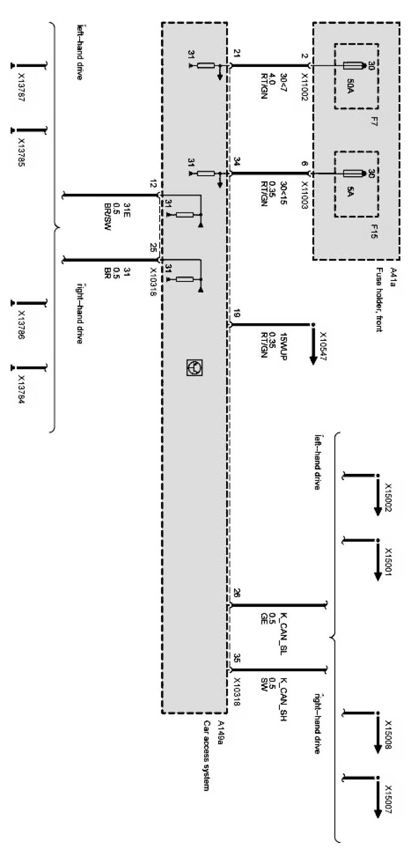
Supply, Car Access Control Module (Up to 03/05)
Supply, Car Access Control Module (Up to 03/05)
Supply, Car access control module: