Curiosii for ever!
: Car repair manuals for everyone.
Home
>>
BMW
>>
2004
>>
525 (E60) L6-2.5L (M54)
>>
Repair and Diagnosis
>>
Diagrams
>>
Electrical Diagrams
>>
Body
>>
Audio, Video, Navigation (MOST Network)
>>
Telecommunication
>>
TCU Telematics Control Unit (TCU Telematics Control Unit 1.5)
>>
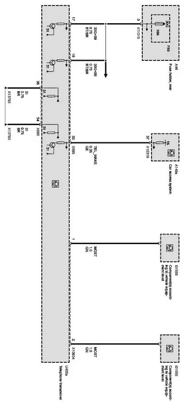
Power Supply, TCU Telematics Control Unit (Up To 09/04)
Power Supply, TCU Telematics Control Unit (Up To 09/04)
Supply, telephone transceiver: