Curiosii for ever!
: Car repair manuals for everyone.
Home
>>
BMW
>>
2004
>>
325Ci Convertible (E46) L6-2.5L (M56)
>>
Repair and Diagnosis
>>
Diagrams
>>
Electrical Diagrams
>>
Body
>>
Restraint and Rollover Protection Functions
>>
Multiple Restraint System (MRS Multiple Restraint System II)
>>
Crash Detection
>>
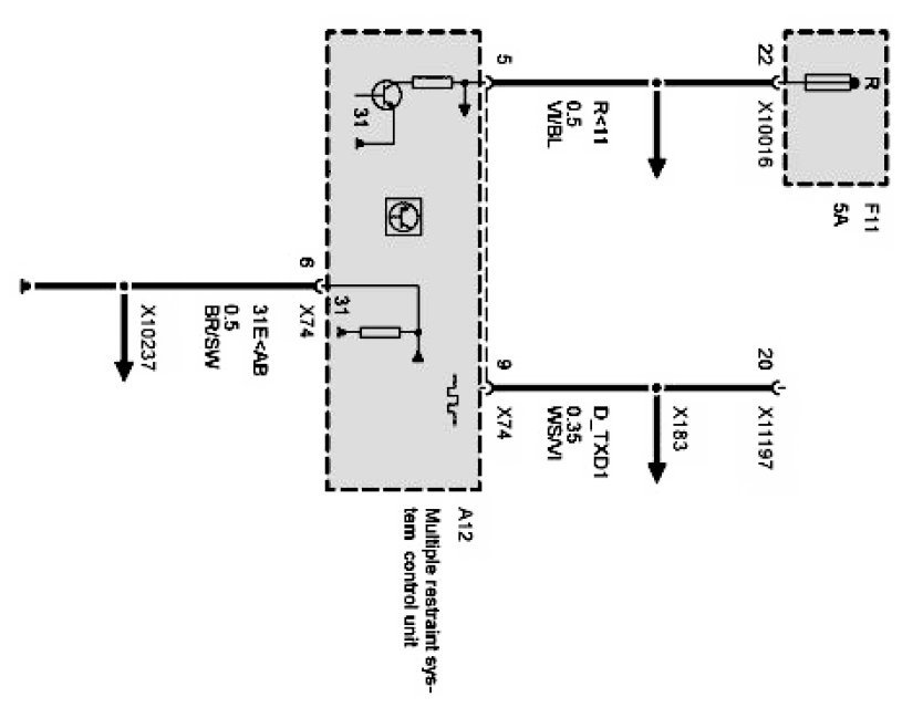
Airbag Control Module
Airbag Control Module
Power supply: