Curiosii for ever!
: Car repair manuals for everyone.
Home
>>
BMW
>>
2004
>>
320i (E46) (CANADA) L6-2.2L M54
>>
Repair and Diagnosis
>>
Starting and Charging
>>
Power and Ground Distribution
>>
Relays and Modules - Power and Ground Distribution
>>
Power Distribution Module
>>
Technical Service Bulletins
>>
All Technical Service Bulletins
>>
Electrical System - Parasitic Draw Measurement
>>
Attachments
>>
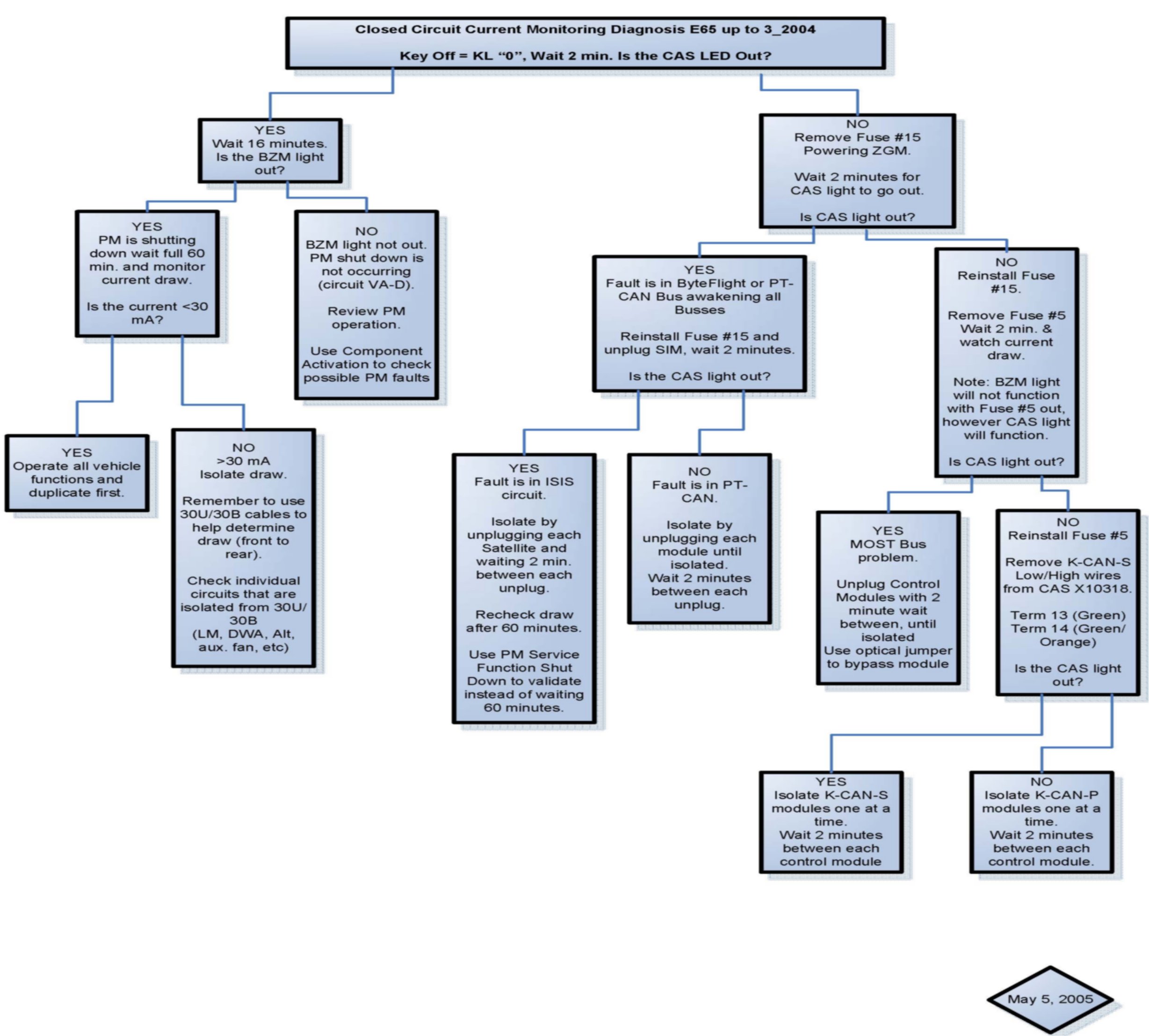
Troubleshooting E65 Up to 3/2004
Troubleshooting E65 Up to 3/2004